Nexperia Cartes d'évaluation NEVB-NXU0x04UL
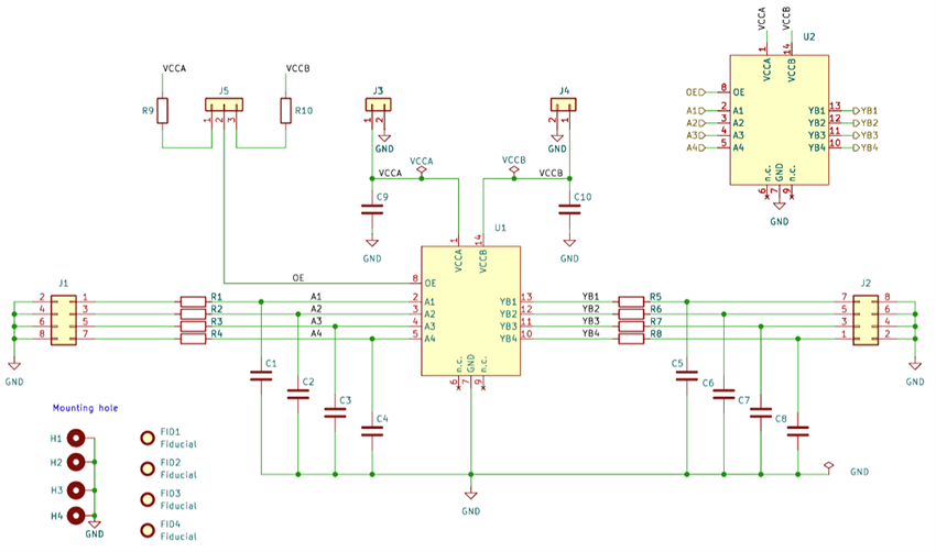
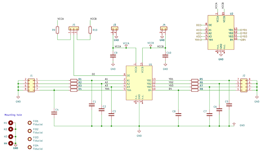
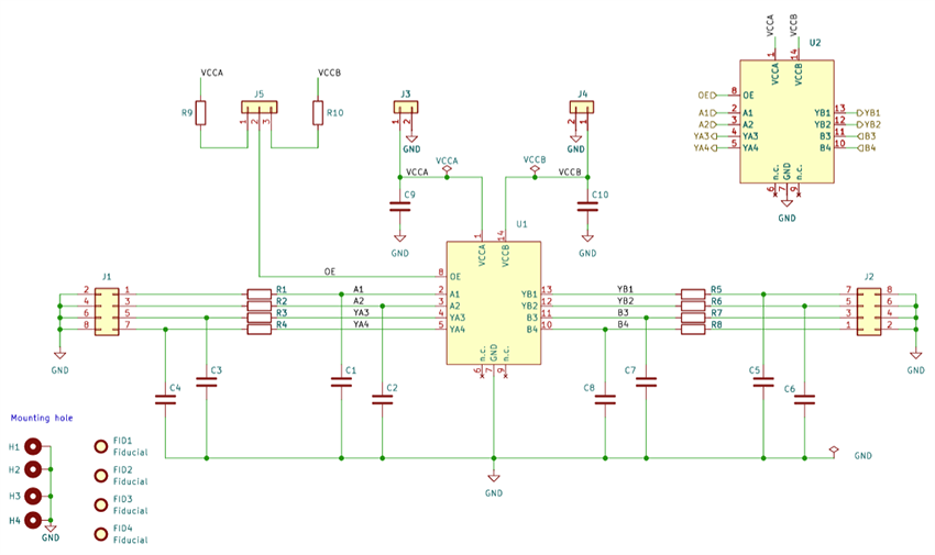
Les cartes d’évaluation NEVB-NXU0x04UL de Nexperia sont des cartes de circuit imprimé (PCB) à deux couches contenant les tampons de conversion de niveau de tension à double alimentation NXU0x04. Les cartes simulent les dispositifs NXU0x04 de Nexperia en utilisation dans un système en incorporant des résistances en série et des charges en parallèle sur chaque ligne d’entrée/sortie. L’activation de la sortie (OE) est sélectionnée avec un connecteur pour la relier au rail d’alimentation VCCAou VCCB. Chaque entrée dispose d’un déclencheur Schmitt pour prendre en compte les signaux d’entrée lents/bruités, tandis qu'une résistance de rappel de 6,5 MΩ prend en compte les signaux d’entrée flottants.Caractéristiques
- Contient le dispositif de décalage de niveau d’alimentation double NXU0x04
- Simule le dispositif utilisé dans un système en incorporant des résistances série et des charges parallèles sur chaque ligne d’entrée/sortie
- Chaque entrée dispose d’un pour accueillir :
- Déclencheur Schmitt pour signaux d’entrée lents ou bruyants
- Abaissement de 6,5 mΩ pour les signaux d’entrée flottants
- L’activation de sortie (OE) est sélectionnée avec un cavalier pour tirer jusqu’à un rail d’alimentation VCCA ou VCCB
- Prend en charge
- NEVB-NXU0104UL pour interfaces GPIO
- NEVB-NXU0204UL pour interfaces UART à 4 fils
- NEVB-NXU0304UL pour interfaces SPI
Applications
- Conversion de niveau d'E/S à usage général
- Prend en charge la conversion de tension push-pull comme protocoles UART, SPI et JTAG
- Environnements bruyants ou signaux d’entrée lents
- Grand public
Schéma EVB NEVB-NXU0104UL
Schéma EVB NEVB-NXU0204UL
Schéma EVB NEVB-NXU0304UL
Publié le: 2024-10-17
| Mis à jour le: 2025-11-20
