Monolithic Power Systems (MPS) TBMV300 Development Boards
Monolithic Power Systems (MPS) TBMV300 Development Boards are MV300/MVQ300 test boards designed to work with the EVKT-MV-RP-PICO evaluation kit and the MagVector evaluation app software. These boards are available in two versions of test boards using either an I2C communication interface or a Serial Peripheral Interface (SPI) communication interface. The MV300 test board with I2C communication is called the TBMV300-Q-LT-I2C. The MV300 test board with SPI communication is called the TBMV300-Q-LT-SPI. These boards are also possible to use directly with any microcontroller that has a 3.3V I2C or SPI interface. The TBMV300 development boards operate at a 3V to 3.6V supply voltage (VDD) and -40°C to 125°C operating temperature range. These boards are ideal for DC or AC magnetic field detection, magnetic field mapping, 3D magnetic joysticks, and position control.Applications
- DC or AC magnetic field detection
- Magnetic field mapping
- 3D magnetic joysticks
- Position control
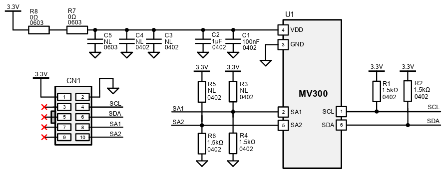
Schematic
Dimension Drawing
MV300/MVQ300 Test Board and Evaluation Kit Set-Up
Publié le: 2025-04-28
| Mis à jour le: 2025-05-21
