Monolithic Power Systems (MPS) MPQ5072 Load Switches
Monolithic Power Systems (MPS) MPQ5072 Load Switches are programmable load switches that provide 1A of load protection across a 0.5V to 5.5V voltage range. These load switches are integrated with 50mΩ low RDS(ON) FETs. The MPQ5072 load switches feature a programmable soft-start, adjustable start-up slew rate, push/pull Power Good (PG) indicator, output discharge functions, thermal shutdown, and Over-Current Protection (OCP). Typical applications include notebooks, tablets, portable devices, Solid-State Drives (SSDs), and handheld devices. The MPQ5072 load switches are AEC-Q100 qualified and are available in a space-saving QFN-12 package.Features
- 0.5V to 5.5V VIN range
- <5μA shutdown current
- Integrated 50mΩ low RDS(ON) FETs
- 1A load current
- Push/Pull Power Good (PG) indicator
- Guaranteed Industrial/Automotive temperature range limits
- Adjustable start-up slew rate
- Output discharge
- <200ns Short-Circuit Protection (SCP)
- Thermal shutdown protection
- Available in a space-saving QFN-12 (2mm x 2mm) package
- Available in AEC-Q100 grade 1
Applications
- Notebooks
- Tablets
- Portable devices
- Solid-State Drives (SSDs)
- Handheld devices
Typical Application Circuit
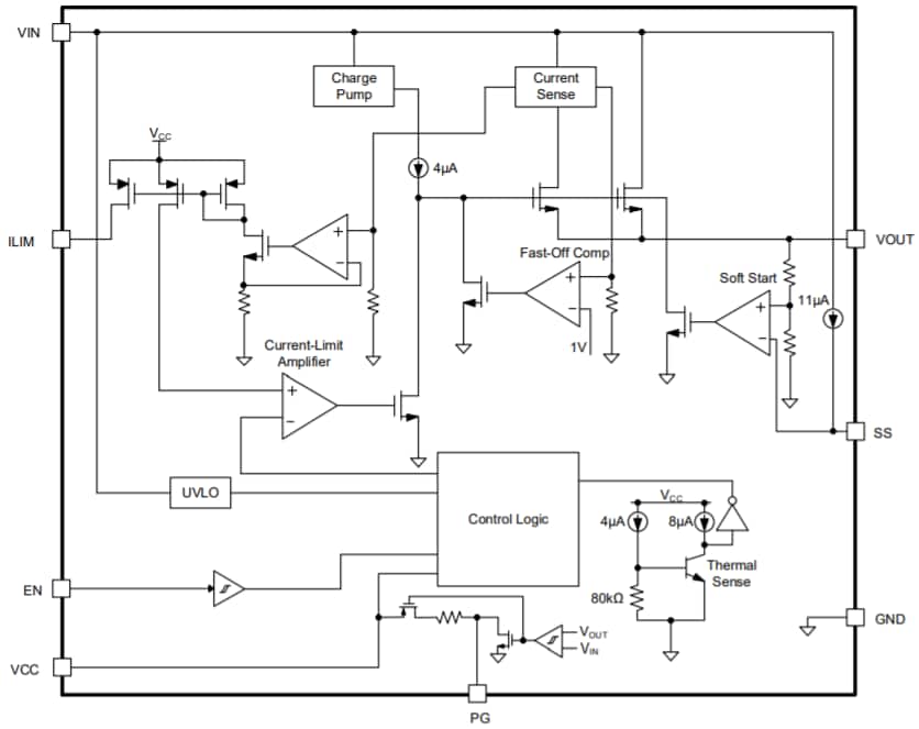
Block Diagram
Publié le: 2022-01-12
| Mis à jour le: 2022-05-13
