Monolithic Power Systems (MPS) MPQ4418-AEC1 Synchronous Step-Down Converter
Monolithic Power Systems (MPS) MPQ4418-AEC1 Synchronous Step-Down Converter is a high-efficiency, synchronous, rectified, switch-mode, step-down converter with integrated power MOSFETs. The MPQ4418-AEC1 can deliver up to 0.6A of continuous output current across a wide 4V to 36V input voltage range, with excellent load and line regulation.The Synchronous mode of the MPQ4418-AEC1 offers high efficiency across the entire output current load range. The Current Control mode provides a fast transient response and improved loop stabilization.
The MPQ4418 includes protection features such as over-current protection (OCP) and thermal shutdown (TSD).
The Monolithic Power Systems (MPS) MPQ4418-AEC1 Synchronous Step-Down Converter is a compact solution that requires a minimal number of readily available, standard external components and is available in a small TSOT23-8 package. The device is AEC-Q100 qualified for use in automotive applications.
Features
- AEC-Q100 Grade 1 qualified
- Wide 4V to 36V operating input range
- Configurable output from 0.8V
- Internal low RDS(ON), 90mΩ high-side MOSFET (HS-FET) and 55mΩ low-side MOSFET (LS-FET)
- High-efficiency Synchronous mode
- 410kHz default switching frequency (fSW)
- 200kHz to 2.2MHz synchronized external clock
- High Duty Cycle for automotive cold crank conditions
- Forced Continuous Conduction Mode (FCCM)
- Internal Soft-Start (SS)
- Power Good (PG)
- Over-Current Protection (OCP) with Hiccup mode
- Thermal Shutdown (TSD)
- -40°C to +125°C operating junction temperature range
- TSOT23-8 package
Applications
- Automotive
- Industrial control system
- Distributed power systems
Typical Application Circuit
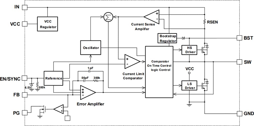
Block Diagram
Publié le: 2021-12-30
| Mis à jour le: 2022-03-11
