Monolithic Power Systems (MPS) MPQ4320C Synchronous Step-Down Converters
Monolithic Power Systems (MPS) MPQ4320C Synchronous Step-Down Converters are configurable-frequency (350kHz to 2.5MHz) switching converters with integrated internal high-side and low-side power MOSFETs (HS-FET and LS-FET, respectively). These converters deliver up to 0.5A of highly efficient output current with peak current mode control. With a wide input-voltage range of 3.3V to 36V and a 42V load-dump tolerance, these converters are ideal for various step-down applications in automotive input environments. A 1μA shutdown current allows the MPQ4320C converters to be used in battery-powered applications. An open-drain Power Good (PG) signal confirms output voltage stability, signaling whether the output is within the range of 94.5% to 105.5% of its nominal value.The MPQ4320C converters are available in a QFN-12 (2mm x 3mm) package with wettable flanks or a QFN-12 (3mm x 4mm) package with wettable flanks and are AEC-Q100 qualified. Typical applications include automotive infotainment, automotive clusters, Advanced Driver Assistance Systems (ADAS), and industrial power systems.
Features
- Designed for automotive applications:
- Survives 42V load dump
- Supports 3.1V cold crank
- Up to 0.5A of continuous output current
- Continuous operation up to 36V
- -40°C to 150°C junction temperature range
- High performance for improved thermals:
- Integrated 70mΩ HS-FET and 50mΩ LS-FET
- 65ns minimum on-time
- 50ns minimum off-time
- Optimized for EMC/EMI:
- Frequency Spread Spectrum (FSS) modulation
- Symmetric VIN pinout
- CISPR25 class-5 compliant
- 350kHz to 2.5MHz configurable switching frequency range
- MeshConnect™ flip-chip package
- Increases battery life:
- 1μA shutdown supply current
- Additional features:
- Power Good (PG) output
- Forced Continuous Conduction Mode (FCCM)
- Low-Dropout (LDO) mode
- Available fixed output options of 1V, 1.8V, 2.5V, 3V, 3.3V, 3.8V, or 5V
- Hiccup Over-Current Protection (OCP)
- Available in a QFN-12 (2mm x 3mm) or QFN-12 (3mm x 4mm) package
- Available in AEC-Q100 grade 1
Applications
- Automotive infotainment
- Automotive clusters
- Advanced Driver Assistance Systems (ADAS)
- Industrial power systems
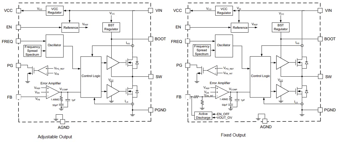
Functional Block Diagrams
Typical Application Circuits
Publié le: 2024-02-29
| Mis à jour le: 2024-03-22
