Monolithic Power Systems (MPS) MPQ4232 4-Switch Buck-Boost Converters

Monolithic Power Systems (MPS) MPQ4232 Synchronous 4-Switch Buck-Boost Converters integrate MOSFETs to deliver high efficiency and support output currents up to 6A across suitable input ranges. Designed for USB Power Delivery (PD) and wireless charging systems, the MPS MPQ4232 interfaces easily with external PD or wireless charging controllers through an I2C connection.

The MPQ4232s I2C programmability and one‑time‑programmable (OTP) memory enable flexible configuration of key operating parameters. Built‑in protections include constant‑current limiting, input/output over‑voltage protection, and thermal shutdown for robust fault handling. The MPQ4232 converters require only a small set of standard external components and are offered in a compact 4mm × 5mm QFN‑19 package with wettable flanks for simplified inspection in automated manufacturing.

Features

  • 6A buck-boost converter with 4x integrated MOSFETs
  • 4.3V to 22V operating input voltage (VIN) range, 36V withstanding
  • 24V input over-voltage (OV) shutdown protection
  • 1V to 22V output voltage (VOUT) range
  • 0.1V to 2.147V I2C-configurable reference voltage (VREF) range with 1mV resolution
  • Up to 98.82% peak efficiency
  • Integrated 5V/60mA low-dropout (LDO) regulator to supply the external microcontroller unit (MCU)
  • Selectable input or output constant-current (CC) limit with 5% accuracy via factory trimming
  • Accurate output current (IOUT) monitor
  • Selectable 280kHz, 420kHz, 600kHz, or 1MHz switching frequencies (fSW) with frequency spread spectrum (FSS)
  • Selectable automatic pulse-frequency modulation (PFM) or pulse-width modulation (PWM) mode and forced PWM mode
  • Configurable I2C slave address supported by the ADDR pin and the I2C register
  • Line drop compensation
  • I2C, alert, and one-time programmable (OTP) memory
  • Enable (EN) shutdown passive discharge
  • Moisture Sensitivity Level (MSL) 1
  • Available in a QFN-19 (4mm x 5mm) package with wettable flanks
  • Available in AEC-Q100 Grade 1
  • Lead-free, Halogen-free, and RoHS-compliant

Applications

  • Generic buck-boost
  • USB PD
  • Wireless charging
  • Automotive camera electronic control units (ECUs)
  • Automotive lighting
  • Automotive advanced driver-assistance systems (ADAS)

Specifications

  • 5.3W maximum continuous power dissipation
  • 32V to 25V input output over-voltage protection (OVP) rising threshold
  • 22V to 24V input OVP falling threshold
  • 1μA to 30μA maximum switch leakage range
  • 470ms to 670ms hiccup off-timer range
  • ±9% typical frequency dithering span
  • 1ms typical soft-start time
  • 180ns typical minimum on/off time
  • 6.5A to 12.1A low-side (LS) SWB valley current limit range
  • 9A to 17.4A LS SWC peak current limit range
  • ±20mV line drop compensation
  • 50Ω to 160Ω output discharge resistance range
  • 0ns to 50ns pulse width range of suppressed spike
  • 400pF maximum capacitance for each bus line
  • -40°C to +150°C operating junction temperature range
  • +260°C maximum lead temperature
  • ESD ratings
    • ±2kV human body model (HBM)
    • ±750V charged-device model (CDM)
  • 3.9°C/W to 41.2°C/W thermal resistance range

Typical Applications

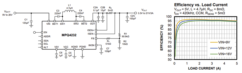
Application Circuit Diagram - Monolithic Power Systems (MPS) MPQ4232 4-Switch Buck-Boost Converters

Functional Block Diagram

Block Diagram - Monolithic Power Systems (MPS) MPQ4232 4-Switch Buck-Boost Converters
Publié le: 2026-02-03 | Mis à jour le: 2026-02-06