Monolithic Power Systems (MPS) MPQ3369-AEC1 6-Channel Boost WLED Drivers
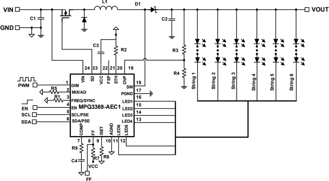
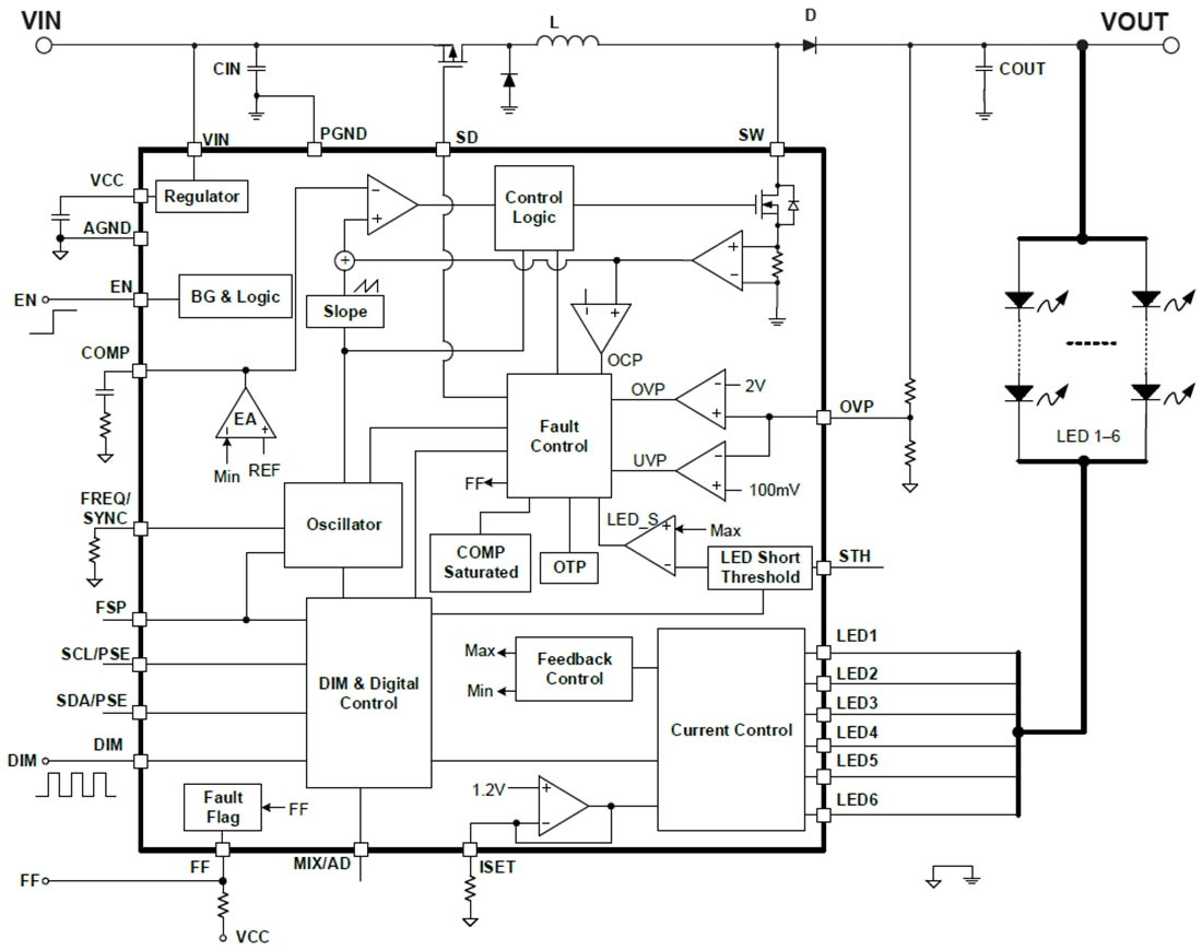
Monolithic Power Systems (MPS) MPQ3369-AEC1 6-Channel Boost WLED Drivers are step-up converters that drive white LED arrays as backlighting in small- to mid-size LCD panels. The series uses peak current mode as its pulse width modulation (PWM) control architecture to regulate the boost converter. The six-channel current sources applied to the LED cathode adjust the LED brightness. It regulates the current in each LED string to the specific value set via an external current-setting resistor, with 2.5% current regulation accuracy between strings. The low on-resistor MOSFET and a low headroom voltage provide higher efficiency, and the standard I2C digital interface offers ease of use. Protections include overcurrent (OCP), overvoltage (OVP), overtemperature (OTP), and LED short/open. MPS MPQ3369-AEC1 drivers are AEC-Q100 qualified for automotive applications.Features
- 3.5V to 36V input voltage range
- 6 channels with 100mA maximum per channel
- Internal 100mΩ, 50V MOSFET
- Programmable up to 2.2MHz fSW
- External sync SW function
- Multi-dimming operation mode through PWM input, including
- Direct PWM dimming
- Analog dimming
- Mix dimming with 25%/12.5% transfer point
- 15000:1 dim ratio in PWM dim at fPWM ≤ 200Hz
- 200:1 dim ratio at analog dim through PWM dim signal input
- Excellent EMI performance, frequency spread spectrum
- I2C interface
- Phase shift function for PWM dimming
- 2.5% current matching
- Cycle-by-cycle current limit
- Disconnect VOUT from VIN
- Optional LED current auto-decrement at high temperature
- LED short/open, OTP, OCP, and inductor short protection
- Programmable LED short threshold
- Programmable OVP threshold
- Fault indicator signal output
- QFN-24 (4mm x 4mm) and TSSOP28-EP packages
- AEC-Q100 qualified
Applications
- Tablets
- Notebooks
- Automotive
- Automotive displays
Block Diagram
Typical Application Circuit
Publié le: 2020-04-16
| Mis à jour le: 2024-12-30
