Monolithic Power Systems (MPS) MPM368x Step-Down DC/DC Power Modules
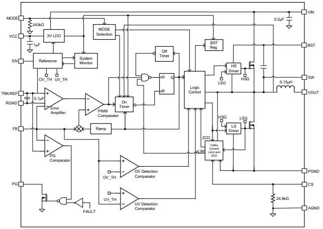
Monolithic Power Systems (MPS) MPM3683 Power Modules are step-down power modules that offer DC/DC power modes with 8A of continuous current. These fully integrated modules include a DC/DC converter, power inductor, and some fundamental passive components. The devices utilize constant on-time (COT) control that provides ultrafast transient response and effortless loop stabilization. Other features include remote sensing differential output voltage, switching loss reduction, programmable soft-start timer, and excellent load and line reduction. MPS MPM3683 Power Modules provide a selectable switching frequency range from 600KHz to 1000KHz with an adjustable output range from 0.6V to 5.5V. Applications include telecom and networking systems, base stations, industrial stations, servers, FPGA cards, and ASIC cards.Features
- Remote sensing differential output voltage
- Excellent load and line reduction
- Selectable Forced Continuous Conduction Mode (CMSS) operation
- 600KHz to 1000KHz selectable switching frequency
- Pre-bias start-up
- Non-latched overvoltage, overcurrent, undervoltage, and overtemperature protection
- Programmable soft-start timer from 1.6ms
- Thermal shutdown
- Adaptive COT control ultrafast transient response
- Stable with zero-ESR output capacitor
Specifications
- 4V to 16V supply voltage range
- 0.6V to 5.5V adjustable output range
- 8A continuous current
- 10A peak current
- Available in QFN-28 package, 7mm x 7mm x 4mm
- -40°C to +125°C operating junction temperature range
- Moisture Sensitivity Level (MSL) 3
Applications
- Telecom and networking systems
- Base stations
- Industrial systems
- Servers and storage
- FPGA and ASIC cards
Typical Application Circuit
Block Diagram
Publié le: 2015-08-25
| Mis à jour le: 2024-10-03
