Monolithic Power Systems (MPS) MP6619L H-Bridge Motor Drivers
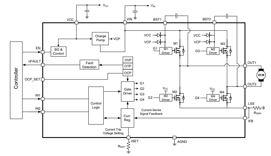
Monolithic Power Systems MP6619L H-Bridge Motor Drivers operate from a supply input voltage (VIN) up to 28V and deliver a motor current up to 5A. These drivers feature a configurable current limit, 65mΩ ON Resistance (RDS(ON)) for each half-bridge MOSFET with 5V VCC, and 100% duty cycle operation of the H-bridge. The MP6619L motor drivers also feature Over-Current Protection (OCP), VIN Over-Voltage Protection (OVP), VCC Under-Voltage Lockout (UVLO), and Over-Temperature (OT) shutdown. These drivers are available in a QFN-19 (3mm x 3mm) package. Typical applications include DC motors and solenoids, and actuators.Features
- Wide 2.5V to 28V operating input voltage (VIN) range
- Up to 5A peak output current (IOUT)
- Compliance with 3.3V and 5V systems
- Internal H-bridge driver
- Configurable current limit
- 65mΩ On Resistance (RDS(ON)) for each half-bridge MOSFET with 5V VCC
- 100% duty cycle operation of H-bridge
- 1μA shutdown mode
- Over-Current Protection (OCP)
- VIN Over-Voltage Protection (OVP)
- VCC Under-Voltage Lockout (UVLO)
- Over-Temperature shutdown (OT)
- Fault indication output
- Available in a QFN-19 (3mm x 3mm) package
Applications
- DC motors
- Solenoids
- Actuators
Functional Block Diagram
Application Circuit Diagram
Publié le: 2023-03-10
| Mis à jour le: 2023-04-19
