Monolithic Power Systems (MPS) MP6541/MP6541A Brushless DC (BLDC) Motor Drivers
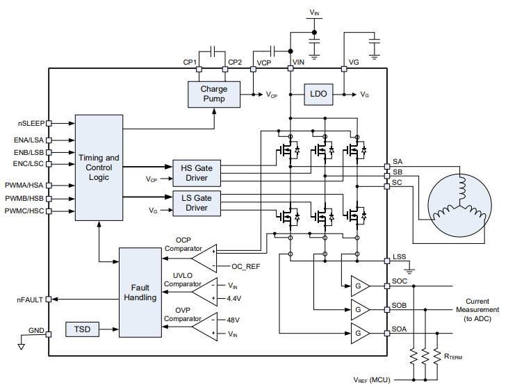
Monolithic Power Systems (MPS) MP6541/MP6541A Three-phase Brushless DC (BLDC) Motor Drivers feature three integrated half-bridges consisting of six N-channel power MOSFETs. These motor drivers integrate two gate drive power supplies, three current-sense amplifiers, and six pre-drivers. The MP6541 motor drivers integrate Pulse-Width Modulation (PWM) inputs for each half-bridge. These MP6541A motor drivers integrate separate High-Side (HS) and Low-Side (LS) inputs. The MP6541/MP6541A motor drivers use an internal charge pump to generate the gate drive supply voltage for the high-side MOSFETs and a trickle charge circuit.These MP6541/MP6541A motor drivers feature automatic synchronous rectification, thermal shutdown protection, Over-Current Protection (OCP), and Under-Voltage Lockout (UVLO). The MP6541/MP6541A motor drivers operate at a 4.75V to 40V supply voltage range, 8A continuous output current, and 2MHz switching frequency. These MP6541A motor drivers are used in Permanent Magnet Synchronous Motors (PMSMs).
Features
- Three integrated half-bridge drivers
- MP6541: PWM and ENBL inputs
- MP6541A: High-Side (HS) and Low-Side (LS) inputs
- Internal charge pump supports 100% duty cycle operation
- Automatic synchronous rectification
- Under-Voltage Lockout (UVLO) and Over-Voltage Protection (OVP)
- Thermal shutdown protection
- Over-Current Protection (OCP)
- Integrated bidirectional current-sense amplifiers
- Available in a TQFN-26 (6mm x 6mm) package
Specifications
- 4.75V to 40V supply voltage range
- 8A continuous output current
- 2MHz switching frequency
- 5.84W continuous power dissipation
- -40°C to 125°C operating junction temperature range
- 4mA Quiescent current
Applications
- Brushless DC (BLDC) motor drivers
- Permanent Magnet Synchronous Motors (PMSMs)
Functional Block Diagram
Typical Application Circuit Diagram
Publié le: 2024-01-15
| Mis à jour le: 2024-02-01
