Monolithic Power Systems (MPS) MP5048A Hot-Swap Intelli-Fuse Solution
Monolithic Power Solutions (MPS) MP5048A Hot-Swap Intelli-Fuse Solution is a monolithic, integrated controller/switch that contains a power MOSFET and circuitry to enable operation as a standalone device or to be controlled by a hot-swap controller. The QFN-30 (5mm x 5mm) packaged MP5048A drives up to 4A of continuous current per device. The device limits the inrush current to the load when a circuit card is inserted into a live backplane power source, limiting the backplane’s voltage drop. The MP5048A also limits the internal MOSFET current by controlling the gate voltage (VGATE) via the current-limit reference input.MP5048A components offer many features to simplify system design. The integrated solution monitors the output current (IOUT) and die temperature, eliminating the need for an external current-sense resistor, power MOSFET, or thermal sensing. The MP5048A detects the power MOSFET gate, source, and drain short conditions to provide feedback for the controller. This MPS MP5048A Hot-Swap Intelli-Fuse Solution can be paralleled for higher current applications.
Features
- 24V to 60V operating input voltage (VIN) range
- 4A maximum output current (IOUT)
- 14mΩ integrated power MOSFET
- Built-in MOSFET driver
- Integrated current sensing with sense output
- Separate current-sense output to configure the over-current limit
- Built-in Soft Start (SS) and insertion delay
- Output Short-Circuit Protection (SCP)
- Over-Temperature Protection (OTP)
- Built-in fuse health diagnostics
- Fault signal output
- Parallel operation for higher current applications
- Integrated Intelli-Fuse temperature sensing
- Output Voltage (VOUT) shutdown control
- Available in a QFN-30 (5mm x 5mm) package
Applications
- Industrial
- Servers
- Networking
Specifications
- 5.58W maximum continuous power dissipation
- 24V to 60V input voltage range
- 2.4mA to 3mA maximum quiescent current range
- 270ms maximum soft-start time (typical)
- -40°C to +125°C operating junction temperature range
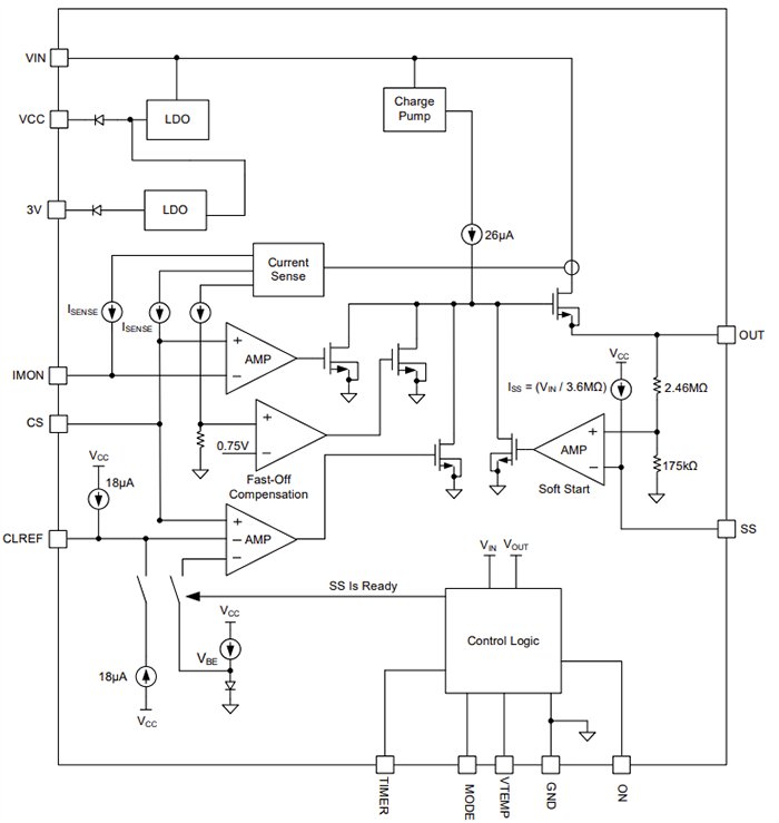
Functional Block Diagram
Publié le: 2023-10-17
| Mis à jour le: 2023-10-26
