Monolithic Power Systems (MPS) MP2018 Linear Regulators
Monolithic Power Systems (MPS) MP2018 Linear Regulators are low-power and low-quiescent current regulators that supply power to systems with high-voltage batteries. Both the low quiescent current and low dropout voltage enable the MP2018 regulators to operate at extremely low power levels. These linear regulators offer a 3V to 16V input voltage range, 10µA quiescent supply current, and ±2% output accuracy. The MP2018 regulators with output current limited internally are protected against short-circuit (SCP), overload, overtemperature, thermal shutdown (TSD), and current-limiting fault protection conditions. MPS MP2018 Linear Regulators are ideally suited for applications such as medical imaging, low-power microcontrollers, cellular handsets, and battery-powered equipment.Features
- 3V to 16V input range
- 10µA quiescent supply current
- Stable with low-value output ceramic capacitor (>0.47μF)
- 500mA specified current
- Fixed output voltage
- ±2% output accuracy
- Specified current limit
- Power good
- Programmable power good delay
- TSD and SCP
- Temperature range
- -40°C to +125°C operating temperature range
- -40°C to +150°C specified junction temperature range
- Low-profile TO252-5 package
Applications
- Portable/battery-powered equipment
- Ultra-low-power microcontrollers
- Cellular handsets
- Medical imaging
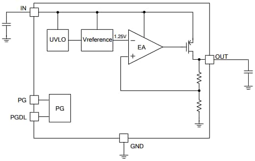
Functional Block Diagram
Typical Application Circuit
Publié le: 2020-02-10
| Mis à jour le: 2024-08-26
