Monolithic Power Systems (MPS) MP2192C Synchronous Step-Down Converters
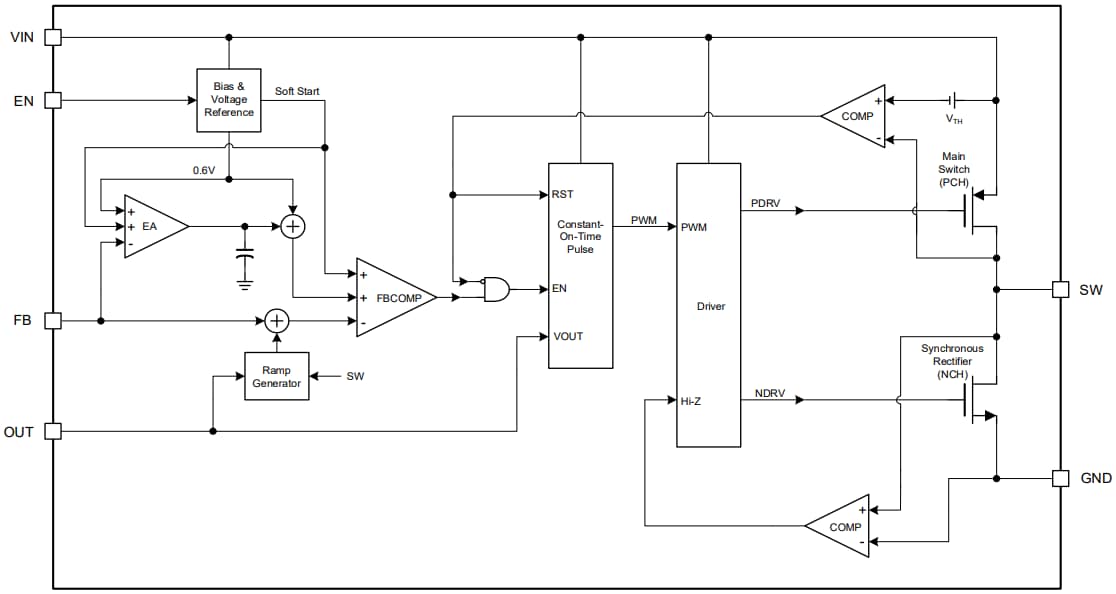
Monolithic Power Systems (MPS) MP2192C Synchronous Step-Down Converters are monolithic, switch-mode converters with built-in internal power MOSFETs. These converters achieve up to 2A of continuous output current (IOUT). The MP2192C step-down converters operate from 2.5V to 5.5V input voltage range with excellent load and line regulation, and 0.6V output voltage is regulated. These converters integrate a Constant-On-Time (COT) control scheme, which provides a fast transient response and eases loop stabilization. The MP2192C step-down converters are available in an ultra-small WLCSP (0.85mm x 1.25mm) package. Typical applications include wireless/networking cards, portable instruments, battery-powered devices, and low-voltage I/O system power.Features
- Forced Pulse-Width Modulation (PWM) mode operation
- 1.1MHz switching frequency (fSW)
- EN for power sequencing
- 1% FB accuracy
- 2.5V to 5.5V operating input voltage (VIN) range
- Output voltage adjustable from 0.6V
- Up to 2A output current (IOUT)
- 75mΩ and 45mΩ internal power MOSFETs
- 100% duty on
- Output discharge
- Output voltage (VOUT) Over-Voltage Protection (OVP)
- Short-Circuit Protection (SCP) with Hiccup mode
- Available in a 6-Ball WLCSP (0.85mm x 1.25mm) package
Applications
- Wireless/networking cards
- Portable instruments
- Battery-powered devices
- Low-voltage I/O system power
- Multi-function printers
Typical Application Circuit Diagram
Block Diagram
Publié le: 2024-03-14
| Mis à jour le: 2024-04-23
