Monolithic Power Systems (MPS) MagAlpha MAQ820 8-Bit Angle Encoders
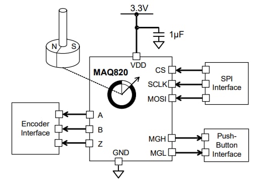
Monolithic Power Systems (MPS) MagAlpha MAQ820 8-Bit Angle Encoders are designed for replace analogic potentiometers or rotary switches. These encoders feature configurable magnetic field strength thresholds, which allow for the implementation of a push or pull button function. The MAQ820 8-Bit encoders are for slow operation in Human-Machine Interfaces (HMIs) and manual controls where the rotating speed is below 200rpm. The sensor detects the absolute angular position of a permanent magnet attached to a rotating shaft and outputs incremental ABZ encoder data.The MAQ820 8-Bit encoders are used with a diametrically magnetized cylinder with a 2mm to 8mm diameter. The on-chip Non-Volatile Memory (NVM) stores configurable parameters, such as the reference zero angle position, ABZ pulses per channel, and magnetic field detection threshold. The MAQ820 8-Bit encoders are AEC-Q100 qualified and are available in a QFN-16 (3mm x 3mm) package. Typical applications include rotary knob control interfaces, manual controls, encoders, automotive, and white goods.
Features
- 8-bit resolution absolute angle encoder
- Contactless sensing for long life with no wear
- Serial Peripheral Interface (SPI) for chip configurations
- Incremental ABZ encoder interface with 1 to 64 configurable pulses per channel
- Configurable magnetic field strength detection for push/pull button detection
- Available in a QFN-16 (3mm x 3mm) package
- AEC-Q100 grade 1 qualified
Specifications
- 3 to 3.6V supply voltage range
- 10.2mA to 13.8mA supply current range
- 60mT (typical) applied magnetic field
- -40°C to 125°C operating temperature range
Applications
- Rotary knob control interfaces
- Manual controls
- Encoders
- Automotive
- White goods
Block Diagram
Typical Application Circuit Diagram
Videos
Publié le: 2024-05-21
| Mis à jour le: 2024-06-20
