Monolithic Power Systems (MPS) HR1002A Enhanced LLC Controller

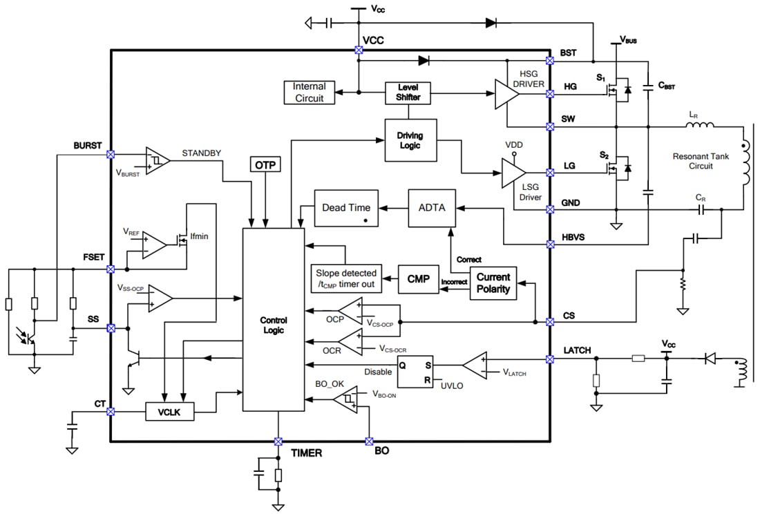
Monolithic Power Systems (MPS) HR1002A Enhanced LLC Controller provides robust adaptive dead-time adjustment (ADTA) and capacitive mode protection (CMP), as well as improved functional surge performance. ADTA automatically inserts a dead time between the two complementary gate outputs. This feature is ensured by keeping the outputs off while sensing the dV/dt current of the half-bridge switching node. ADTA simplifies the design and provides lower EMI, as well as higher efficiency.

The HR1002A incorporates capacitive mode protection, preventing potentially destructive capacitive mode switching if the output is shorted or is severely overloaded. This feature protects the MOSFET during abnormal conditions to provide a robust converter. The HR1002A has a configurable oscillator that sets both the maximum and minimum switching frequencies. It starts up at a configured maximum switching frequency and decays until the control loop takes over to prevent the excessive inrush current.

The Monolithic Power Systems (MPS) HR1002A enters a controlled burst mode under light-load conditions to minimize power consumption and tighten the output regulation. Complete protection features include two-level over-current protection (OCP) with an external latched shutdown, auto-recovery, brown-in and brownout, capacitive mode protection (CMP), and over-temperature protection (OTP. The HR1002A requires minimal external components and is available in a SOIC16-15 package.

Features

  • Over-Current Protection (OCP) with configurable delay for enhanced surge performance
  • Adaptive Dead-Time Adjustment (ADTA)
  • Capacitive Mode Protection (CMP)
  • 50% duty cycle, variable frequency control for resonant half-bridge converter
  • 600V high-side gate driver with integrated bootstrap diode, high-accuracy oscillator, and high dV/dt immunity
  • Operates up to 600kHz
  • Two-level Over-Current Protection (OCP) (frequency shift and latched shutdown with configurable duration)
  • Latched disable input for easy protection
  • Remote on/off control and brownout protection through BO
  • Configurable burst mode operation under light-load conditions
  • Nonlinear soft start for monotonic output voltage rising
  • Available in a SOIC16-15 package

Applications

  • LCD and PDP TVs
  • Desktop PCs and servers
  • Telecom SMPSs
  • AC/DC adapters, open-frame SMPSs
  • Power tools
  • Video game consoles
  • Electronic lighting ballasts

Functional Block Diagram

Block Diagram - Monolithic Power Systems (MPS) HR1002A Enhanced LLC Controller
Publié le: 2021-07-28 | Mis à jour le: 2023-04-20