Monolithic Power Systems (MPS) HF920 Flyback Regulators
Monolithic Power Systems (MPS) HF920 Flyback Regulators are fixed-frequency offline regulators with ultra-low standby power consumption. These regulators provide excellent power regulation with the help of a monolithic 900V/15Ω MOSFET and a high-voltage current source. The proprietary monolithic process enables Over-Temperature Protection (OTP) on the same silicon as the 900V power MOSFET, offering the most precise thermal protection. In addition, HF920 provides a full suite of protection features such as VCC Under-Voltage Lockout (UVLO), Overload Protection (OLP), Over-Voltage Protection (OVP), and Short-Circuit Protection (SCP).The HF920 offline regulators use peak-current-mode control to provide excellent transient response and easy loop compensation. These regulators are designed to minimize electromagnetic interference for Power Line Communications (PLC) in the home and building automation applications. The HF920 flyback regulators require a minimal number of external components and incorporate frequency jittering that reduces the noise level and EMI filter cost greatly. Typical applications include smart meters, large appliances, industrial controls, and products powered by poor AC grids.
Features
- Monolithic 900V/15Ω MOSFET and high voltage current source
- Fixed switching frequency and programmable up to 150kHz
- Current-mode control scheme
- Frequency jittering
- Low standby power consumption via active burst mode
- <30mW no-load consumption
- Frequency doubling operation mode
- Internal Leading-Edge Blanking (LEB)
- Built-in Soft-Start (SS) function
- Internal slope compensation
- Protections
- Over-Temperature Protection (OTP)
- VCC Under-Voltage Lockout (UVLO) with hysteresis
- Over-Voltage Protection (OVP) on VCC
- Time-based Overload Protection (OLP)
- Short-Circuit Protection (SCP)
- External input PRO pin protection with hysteresis and auto-restart recovery
- Available in SOIC8-7A and SOIC14-11 packages
Applications
- Smart meters
- Large appliances
- Industrial controls
- Products powered by poor AC grids
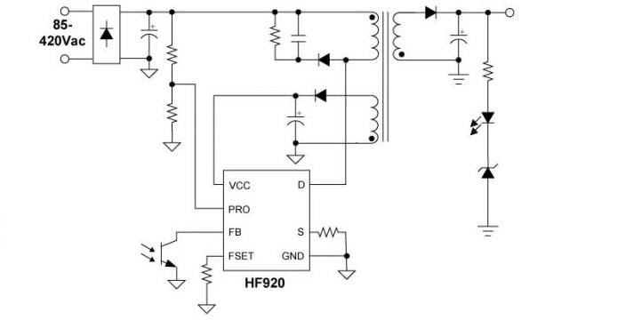
Typical Application Circuit
HF290 Package Reference
Publié le: 2019-02-11
| Mis à jour le: 2023-10-18
