Monolithic Power Systems (MPS) EVQ6528-V-00A Evaluation Board
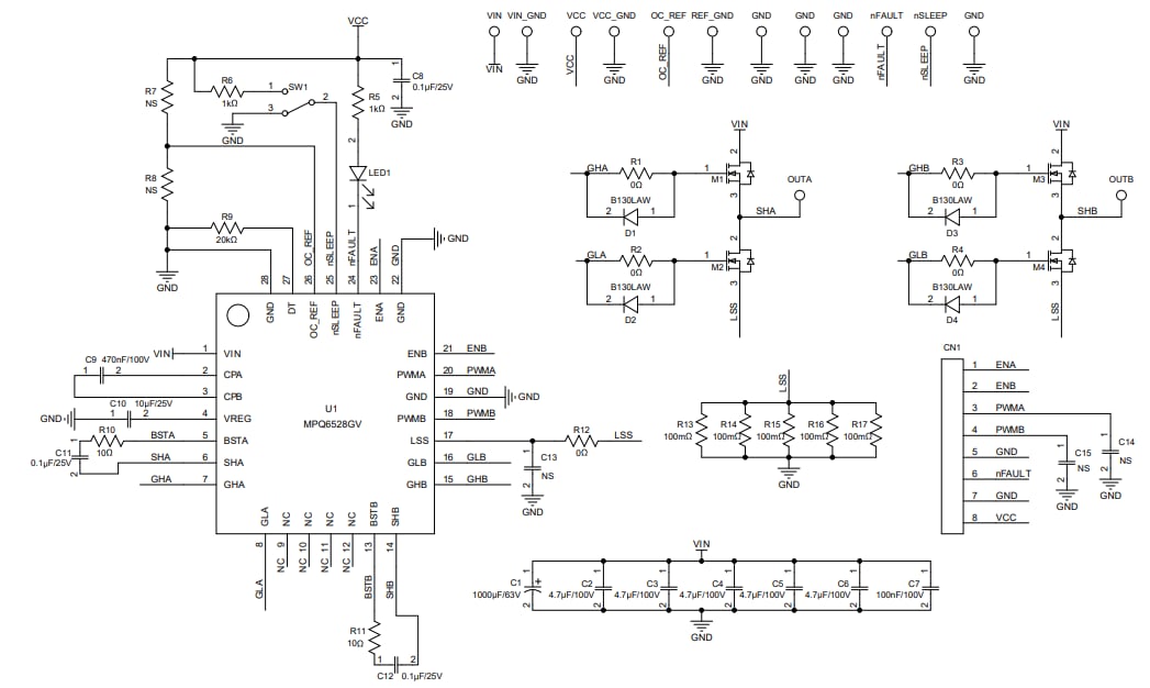
Monolithic Power Systems (MPS) EVQ6528-V-00A Evaluation Board is designed to facilitate the evaluation of the MPQ6528 H-bridge gate driver in a QFN-28 (4mm x 5mm) package. The EVQ6528-V-00A provides a supply voltage of up to 60V. The board is configured to drive two half-bridges incorporating four N-channel power MOSFETs. The external controller generates the driving control signals on the EVQ6528-V-00A (e.g., MCU or FPGA).Features
- Wide 5V to 60V input voltage range
- Supports 100% duty cycle operation
- Over-Current Protection (OCP), Over Temperature Protection (OTP)
- Configurable OCP threshold
- Fault indication output
- Available in a QFN-28 (4mm x 5mm) package
- AEC-Q100 Grade 1
Applications
- DC Brush motors
- Automotive actuators
- Power converters
- Gate openers
Specifications
- 5V to 60V Input voltage
- 0.125V to 2.4V OC_REF voltage
- 3.3V or 5V VCC voltage
Associated Products
Layout
Schematic
PCB Layout
Publié le: 2022-09-15
| Mis à jour le: 2022-09-19
