Monolithic Power Systems (MPS) EVL8017-L-00B Evaluation Board
Monolithic Power Systems (MPS) EVL8017-L-00B Evaluation Board is designed to demonstrate the capabilities of the MP8017 Power over Ethernet (PoE) Powered Device (PD). The MP8017 PoE device provides a front-end solution for small-sized, 13W, and isolated PoE applications. This device features Over-Current Protection (OCP), Over-Temperature Protection (OTP), Over-Voltage Protection (OVP), and Under-Voltage Protection (UVP). The EVL8017-L-00B evaluation board is available in 6cm x 4.2cm x 1.2cm dimensions. This evaluation board is used in security cameras, VoIP phones, Internet of Things (IoT) devices, and IEEE 802.3af-compliant devices.Features
- 5V output voltage
- 37V to 57V input voltage range
- 2.4A maximum output current
- 500kHz switching frequency
- 85.2% full load efficiency
Applications
- Security cameras
- VoIP phones
- Internet of Things (IoT) devices
- IEEE 802.3af-compliant devices
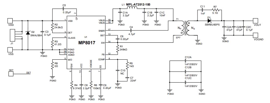
Schematic Diagram
Publié le: 2024-05-20
| Mis à jour le: 2024-07-31
