Monolithic Power Systems (MPS) EVL2491C-QB-00A Evaluation Board
Monolithic Power Systems (MPS) EVL2491C-QB-00A evaluation board is designed to demonstrate the capabilities of the MP2491C high-voltage step-down converter. The MP2491C requires a minimal number of readily available standard external components and is available in a QFN-13 (2.5mm x 3mm) package. This EVL2491C-QB-00A evaluation board features Over-Current Protection (OCP), Output Over-Voltage Protection (OVP), current limiting with hiccup mode, and thermal shutdown. The EVL2491C-QB-00A evaluation board operates at 24V input voltage and offers 5V output voltage and 6A output current. This EVL2491C-QB-00A evaluation board is ideally used in TV monitors, MFP power supplies, USB power supplies with PD, and automotive cigarette lighter adapters.Features
- Over Current Protection (OCP)
- Output Over-Voltage Protection (OVP)
- Current limiting with hiccup mode
- Thermal shutdown
- 8.5cm x 8.5cm dimensions
- 2 Dedicate Voltage Scaling control pins (DVS)
- Slew rate control during DVS
- Low dropout mode operation
- Output line drop compensation
- EN shutdown discharge
- Adjustable auto PFM/PWM mode or force PWM mode
- Adjustable current limit
- Power good indication
Specifications
- 24V input voltage
- 5V output voltage
- 6A output current
Applications
- TV monitor
- MFP power supply
- USB power supplies with PD
- Automotive cigarette lighter adapters
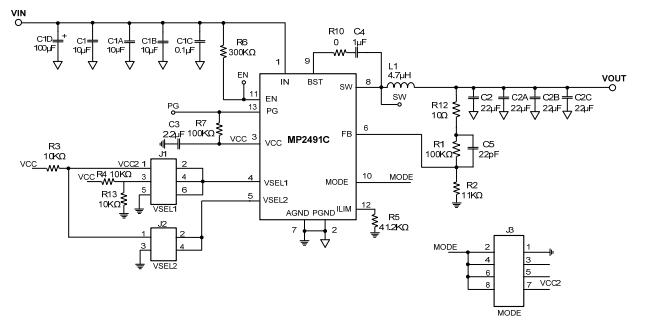
Schematic Diagram
Publié le: 2023-10-18
| Mis à jour le: 2023-10-30
