Monolithic Power Systems (MPS) EV3383-F-00A Evaluation Board
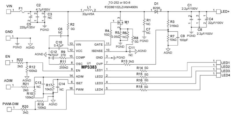
Monolithic Power Systems (MPS) EV3383-F-00A Evaluation Board evaluates the MP3383 step-up controller with four LED current channels, designed for WLED arrays in large LCD panel backlighting. Multiple Monolithic Power Systems (MPS) MP3383 ICs can be connected in parallel to increase the number of LED channels using a shared power source. The MP3383 operates in peak current control mode with a fixed switching frequency, adjustable via an external resistor. It uses an external MOSFET to boost output voltage (VOUT) from a 6V to 33V input supply (VIN) and regulates the current in each LED string, set by an external resistor.Features
- 6V to 33V input voltage (VIN) range
- <80V maximum output voltage (VOUT)
- Four LED strings
- Maximum LED current (ILED) RISET = 3kΩ, 400mA/channel
Applications
- Desktop LCD flat-panel displays
- All-in-one PCs
- 2D and 3D LCD TVs
SCHEMATIC
Additional Resources
Publié le: 2024-10-16
| Mis à jour le: 2024-11-17
