Monolithic Power Systems (MPS) EV2759-Q-01A Evaluation Board
Monolithic Power Systems (MPS) EV2759-Q-01A Evaluation Board is designed for MP2759 switching charger that is highly integrated and used for portable devices. This MP2759 switching charger can achieve up to 3A of charge current and supports a variety of battery chemistry types with different full battery voltages. The EV2759-Q-01A evaluation board features input current limit regulation, minimum input voltage regulation, charge operation indicator, input status indicator, charging safety timer, and battery Over Voltage Protection (OVP). This evaluation board is ideal for applications like industrial medical equipment, power tools, robots, portable vacuum cleaners, and wireless speakers.Features
- Input current limit regulation
- Minimum input voltage regulation
- Support or selection power path management
- 0.5% battery regulation voltage accuracy
- Charge operation indicator
- Input status indicator
- Battery Over Voltage Protection (OVP)
- Charging safety timer
- Battery thermal monitoring and protection with JEITA profile
Specifications
- 10V to 36V of the input voltage range
- 3.6V to 4.4V of the output voltage range
- 3A of output current
- 3.6V to 4.4V battery charge regulation voltage
Applications
- Industrial medical equipment
- Power tools
- Robot and portable vacuum cleaners
- Wireless speakers
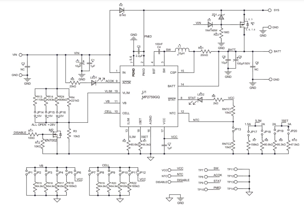
Schematic Diagram
Performance Graph
Publié le: 2022-02-08
| Mis à jour le: 2022-03-11
