Monolithic Power Systems (MPS) EV2700-C-00A Evaluation Board
Monolithic Power Systems (MPS) EV2700-C-00A Evaluation Board is designed to evaluate the capabilities of the MP2700, a 26V, 1A, highly integrated linear charger for Li-ion or Li-polymer batteries. This linear charger comes with a dedicated ISET pin to set the charge current (ICC) by connecting a resistor from this pin to the ground. The MP2700 charger supports a fully customizable JEITA profile with configurable temperature windows and actions. The EV2700-C-00A evaluation board operates at a 4V to 6V input voltage (VIN) range, and the absolute maximum input voltage (VIN) can be up to 26V.Features
- Up to 26V sustainable voltage
- Up to 1A charge current configurable via the ISET pin
- ISET pin Short-Circuit Protection (SCP)
- Additional input current limit setting via the USBM pin
- Configurable pre-charge current
- Configurable termination current threshold
- One-Time Programmable (OTP) selection for 3 levels Minimum Input Voltage Limit (VIN_LIM)
- OTP selection for battery-full voltage from 2.4V to 4.5V per cell
- 0.5% battery regulation voltage accuracy
- OTP selection for 1-cell or 2-cell batteries
- Integrated chip Junction Temperature (TJ) regulation
- Battery temperature protection compliant with JEITA standards
- 100nA battery leakage current in shutdown mode
- Down to 3mA termination current
- Charge status and fault indication
- Integrated charge safety timer
- OTP for miscellaneous parameters
- Provides option for charging 2-6S NiMH batteries
- Compatible with LiFePO4 batteries
- Available in a tiny WLCSP-8 (1.05mm x 1.6mm) package
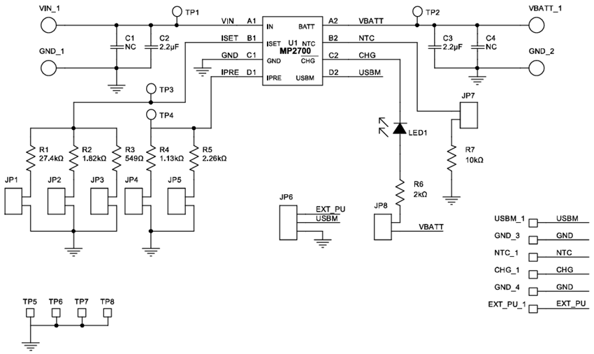
Schematic Diagram
Publié le: 2024-08-29
| Mis à jour le: 2024-10-15
