Mikroe MIKROE-3032 Brushless 5 Click
Le MIKROE-3032 Brushless 5 Click de MikroElektronika est un contrôleur de moteur (BLDC) triphasé, en c.c., brushless et sans capteurs. Cette carte click dispose d'une commutation souple pour réduire le bruit du moteur et les interférences électromagnétiques. Le MIKROE-3032 5 Click offre aussi une détection précise retro-FEM qui élimine le besoin de capteurs Hall dans les applications moteur. Cette carte click peut fonctionner sur des moteurs de 5 V à 16 V avec un courant jusqu'à 500 mA.Le MIKROE-3032 Brushless 5 Click est doté d'un CI pilote ventilateur triphasé et sans capteurs. Ce CI pilote dispose d'une technique de détection au passage par zéro retro-FEM qui fournit une lecture rapide.La carte click MIKROE-3032 est idéale pour des moteurs BLDC sans capteurs entre 5 V et 16 V, pour des ventilateurs silencieux de refroidissement de l'ordinateur et pour des systèmes de ventilation de l'air efficaces.
Caractéristiques
- CI pilote ventilateur triphasé, intégré et sans capteurs
- Protection du verrouillage de rotor
- Opérations sans capteurs
- Petit nombre de composants supplémentaires nécessaires
- Commutation souple
- Bornes à vis pour une connexion facile
- Interface PWM
- Tension d’entrée de 3,3 V
- Dimensions : 42,9 mm x 25,4 mm
- Poids : 25 g
Applications
- Moteur BLDC sans capteurs entre 5 V et 16 V
- Ventilateur silencieux de refroidissement de l'ordinateur
- Systèmes de ventilation de l'air efficaces
Vue de dessus - MIKROE-3032 Brushless 5 Click
Formule de vitesse du rotor - MIKROE-3032 Brushless 5 Click
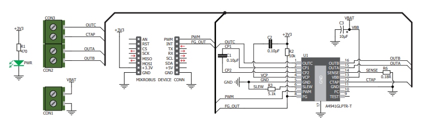
Diagramme schématique - MIKROE-3032 Brushless 5 Click
Publié le: 2018-06-21
| Mis à jour le: 2022-09-30
