Mikroe MIKROE-2987 Hall Current 2 Click
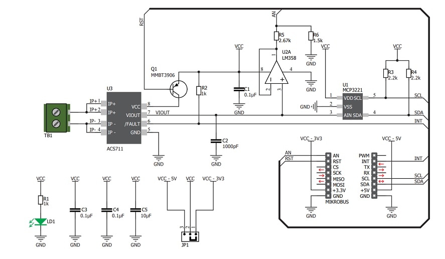
Mikroe MIKROE-2987 Hall Current 2 Click is a very accurate current measurement Click Board™, which relies on the Hall effect. Mikroe MIKROE-2987 click board features a very low series resistance of only 1.2mΩ, which makes this device a nearly-perfect ampere meter. The maximum current which can be measured with the Hall current 2 ranges from -12A to 12A, with an optimized precision. The MIKROE-2987 Hall current 2 Click board measurement is thermally compensated and conditioned by the integrated sections of the hall sensor IC.The MIKROE-2987 Hall Current 2 Click board features low series resistance, measures high current range both in analog and digital format, and hall effect current sensor IC. This click board utilizes the ACS711 linear current sensor with overcurrent fault output for less than 100V isolation applications. Typical applications include audio, telecommunication, white goods, and basically in every application which requires current measurement or monitoring.
Features
- Very low series resistance
- Analog and digital reading of the measurement data
- Wide current input range
- Great accuracy
- Low count of external components
Applications
- Audio
- Telecommunication
- White goods
- Current measurements or monitoring
Overview
Schematic
Publié le: 2018-05-04
| Mis à jour le: 2024-07-12
