Microchip Technology CI de pilote LED HV9803
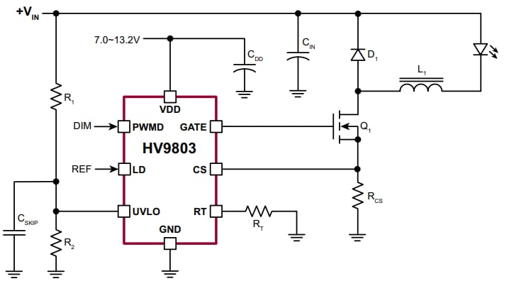
Le CI de pilote de LED HV9803 Microchip est un CI de pilote de LED de commande à courant constant et mode de courant moyen à boucle ouverte fonctionnant en mode d'inactivité constant. Le CI de pilote de LED HV9803 Microchip comprend une précision de courant de ±2 %, une régulation stricte de ligne et de charge du courant LED, sans besoin de compensation de boucle ou de détection du courant de l’extrémité supérieure. Son circuit de mise à zéro automatique annule les effets de la tension de décalage en entrée et du délai de propagation du comparateur de détection du courant. Le HV9803 peut être alimenté par du courant à 7~13,2 V. Le CI comprend une réponse d'atténuation PWM rapide. La LED à entrée d'atténuation linéaire est utilisable avec une tension de référence maximale de 2,5 V. Le CI est équipé d'un comparateur de limite de courant pour une protection contre les courts-circuits de sortie en mode hoquet. Il comprend également une mise à l'arrêt programmable en cas de sous-tension d'entrée.Caractéristiques
- Fast average current control
- Correction for propagation delay and offset voltage
- Fixed off-time switching mode
- Linear dimming input
- PWM dimming input
- Output short circuit protection with programmable skip mode
- Input under-voltage shutdown
- SOIC-8 Package
Applications
- Backlighting of LCD Panels
Typical Application Circuit
Publié le: 2013-02-12
| Mis à jour le: 2022-03-11
