Microchip Technology Pulseur ultrasons à huit canaux HV7355
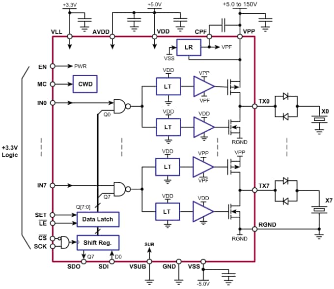
Le HV7355 Microchip est un générateur d'impulsions à haut débit, haute tension, unipolaire et à huit canaux. Le HV7355 Microchip est conçu pour les applications à ultrasons dans le domaine médical. Le circuit intégré haute tension et haute vitesse peut aussi être utilisé pour d'autres capteurs piézoélectriques, capacitifs ou MEMS pour les applications de détection ultrasonique non destructive et de portée de sonar. Le HV7355 se compose d'un circuit d'interface logique pour contrôleur, de traducteurs de niveau, de commandes de grille MOSFET et de MOSFET canal P et canal N haute intensité comme étage de sortie pour chaque canal. Les étages de sortie de chaque canal sont conçus pour fournir des courants de sortie de crête supérieurs à ± 1,5 A pour les impulsions, quand MC = 1, avec des oscillations jusqu'à 150 V. Lorsque MC = 0, tous les étages de sortie font chuter le courant de crête à ± 500 mA pour fonctionnement en mode CW basse tension pour économiser l'énergie. Cette topologie de couplage directe de la commande de grille n'économise pas seulement un condensateur haute tension par canal, mais facilite aussi l'agencement de PCB.Caractéristiques
- HVCMOS technology for high performance
- High density integrated ultrasound transmitter
- 0 to +150V output voltage
- ±1.5A source and sink current (min.)
- ±300mA current in CW mode
- Up to 18MHz operating frequency
- Matched delay times
- Built-in gate driver floating voltage regulator
- 2.5 to 3.3V CMOS logic interface
Applications
- Portable medical ultrasound imaging
- Piezoelectric transducer drivers
- NDT ultrasound transmission
- Pulse waveform generator
Application Block
Publié le: 2013-08-16
| Mis à jour le: 2022-03-11
