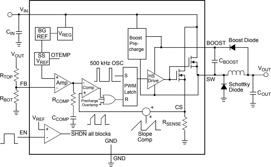
Microchip Technology MCP16301 30V Non-Synchronous Buck Regulator
Microchip Technology MCP16301 30V Non-Synchronous Buck Regulator features a wide input range of 4V to 30V, an output voltage of 2V to 15V, and typical efficiency up to 95%. Offered in a 6-pin SOT-23 package, the MCP16301 Regulator requires minimal external components to develop a 12V to 24V step-down DC-DC converter power supply. Integrated features include a high side switch, fixed frequency Peak Current Mode Control, internal compensation, peak current limit and overtemperature protection. Minimal external components are necessary to develop a complete step-down DC-DC converter power supply.Features
- AEC-Q100 Rev G, Grade 1 option
- Up to 96% typical efficiency
- Input voltage range
- 4.0V to 30V (MCP16301)
- 4.0V to 36V (MCP16301H)
- Output voltage range: 2.0V to 15V
- 2% output voltage accuracy
- Integrated N-channel buck switch: 460mΩ
- 600mA output current
- 500kHz fixed frequency
- Adjustable output voltage
- Low device shutdown current
- Peak current mode control
- Internal compensation
- Stable with ceramic capacitors
- Internal soft-start
- Cycle by cycle peak current limit
- Under Voltage Lockout (UVLO): 3.5V
- Overtemperature protection
- SOT-23-6 package
Applications
- PIC/dsPIC microcontroller bias supply
- 24V industrial input DC-DC conversion
- Set-top boxes
- DSL cable modems
- Automotive
- Wall cube regulation
- SLA battery powered devices
- AC-DC digital control power source
- Power meters
- D2 package linear regulator replacement
- Consumer
- Medical and health care
- Distributed power supplies
Block Diagram
Typical Application Circuits
Publié le: 2011-12-16
| Mis à jour le: 2022-03-11
