Microchip Technology MIC3223 Evaluation Board (ADM00939)

Microchip Technology MIC3223 Evaluation Board (ADM00939) is a demonstration and evaluation platform for the MIC3223 High Power Boost LED Driver with Integrated FET. The MIC3223 is a constant current boost LED Driver capable of driving a series string of high-power LEDs. The MIC3223 can be used in general lighting, bulb replacement, garden pathway lighting, and other solid-state illumination applications.

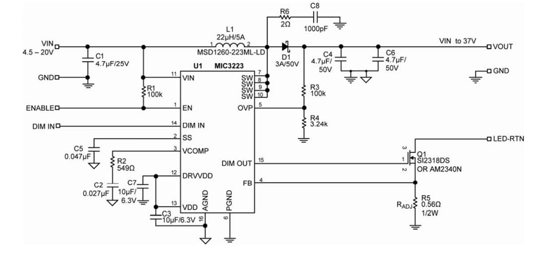
The Microchip Technology MIC3223 Evaluation Board (ADM00939) is configured to operate as a boost converter, which requires the output voltage to be greater than the input voltage. It is important to have the series LED forward voltage drops be greater than the input voltage because when the converter is off, the input is connected to the output through the inductor (L1) and diode (D1). VIN is effectively applied across the LEDs and will turn on if the series sum of their forward voltage drop is not greater than VIN. For a 100% dimming duty cycle, DIM IN should be pulled to 5V. 

The PWM DIM signal applied to the DIM IN pin switches the current to the LEDs on and off. When DIM IN is high, the MIC3223 is enabled, and the boost converter regulates the LED current by keeping the voltage drop across R5 constant.

Features

  • Evaluation platform for the MIC3223 High Power Boost LED Driver
  • Over-voltage protection (OVP)
  • Configurable for PWM Dimming / No PWM Dimming
  • VIN: 6V to 20V
  • 18V to 25V output voltage
  • 9 maximum LEDs supported
  • 0.2A to 0.5A LED current: 
  • 1MHz switching frequency

Schematic

Schematic - Microchip Technology MIC3223 Evaluation Board (ADM00939)
Publié le: 2019-02-07 | Mis à jour le: 2023-05-12