Microchip Technology Carte d'évaluation haute puissance MIC2128 (ADM01006)
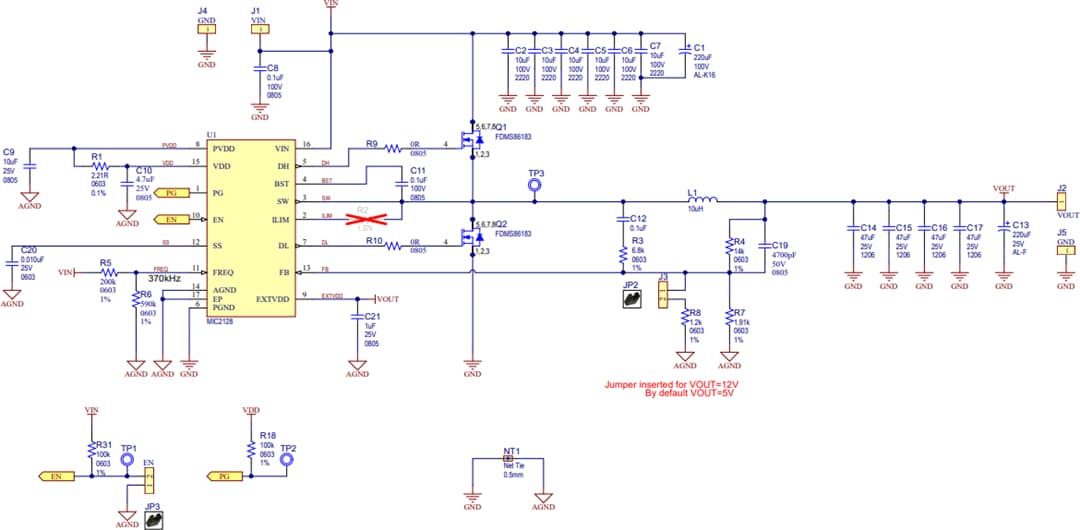
La carte d'évaluation haute puissance (ADM01006) MIC2128 de Microchip Technology fournit une conception de référence basée sur le contrôleur Buck synchrone 75 V MIC2128, conçue pour faire la démonstration du courant de sortie élevé et de la capacité de puissance du dispositif. La carte d'évaluation haute puissance MIC2128 de Microchip Technology délivre un courant de sortie pouvant atteindre 10 A, ce qui convient à une large gamme d'applications.Caractéristiques
- Contrôleur Buck synchrone MIC2128
- VQFN-16
- Fréquence de commutation de 270 kHz à 800 kHz
- Tension d'entrée de 4,5 V à 75,0 V
- Tension de sortie de 0,6 V à 30,0 V
- Courant de sortie jusqu’à 10 A
- Plage de température de fonctionnement de -40 °C à +125 °C
Schéma de principe
Publié le: 2020-01-24
| Mis à jour le: 2024-07-09
