Microchip Technology MCS3122 KeeLoq® Encoder
Microchip MCS3122 KeeLoq® Encoder is designed for secure Remote Keyless Entry (RKE) and secure remote control systems. The encoder is a cost-effective, secure solution that requires very few external components. The MCS3122 features a programmable 32-bit serial number for seed transmissions and an AES-128 block cipher. Typical applications include vehicles and home garage door openers.Features
- Advanced KEELOQ® Technology
- Programmable 32-bit serial number
- Programmable 32-bit serial number for seed transmissions
- AES-128 block cipher
- Programmable 128-bit crypt key
- 160/192-bit transmission code length
- 32-bit unencrypted portion
- 128-bit encrypted, code hopping portion
- 32-bit authorization check (optional)
- Operating Features
- 2.0 to 3.7V operation
- Three switch inputs
- Seven functions available
- One active-low LED drive
- Configurable maximum code word
- RF
- Configurable bit rate
- Configurable modulation, supporting FSK and OOK
- Configurable data modulation, supporting PWM and Manchester
- Other
- Button inputs have an internal pull-up resistor
- 14-pin 4.4mm TSSOP Package
Applications
- Vehicles and home garage door openers
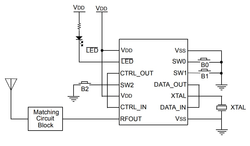
Typical Circuit
Publié le: 2016-10-27
| Mis à jour le: 2022-03-11
