Microchip Technology Module de convertisseur Buck de commutation MCPF1412 16 V, 12 A
Le module de convertisseur Buck à commutation MCPF1412 16 V, 12 A de Microchip Technology est un module d'alimentation à point de charge (PoL) 12 A entièrement intégré avec un convertisseur Buck VIN 16 A. Ce module prend en charge les interfaces I2C et PmBus™ et est conçu pour fournir d'excellentes performances, une grande fiabilité, une conversion d'énergie efficace et une perte réduite d'énergie. Le dispositif polyvalent MCPF1412 offre une flexibilité significative pour la configuration et la surveillance du système et prend en charge l'exploitation autonome sans interface numérique. Cela permet aux concepteurs de configurer les tensions de sortie en utilisant de simples ajustements de diviseur de résistance et de surveiller le système via la sortie power-good.Les fonctionnalités supplémentaires incluent plusieurs fonctions de diagnostic, notamment la protection contre la surchauffe, la surintensité et la surtension. Les caractéristiques techniques incluent une plage de tension d'entrée de 5,5 V à 70 V, une plage de température de fonctionnement de -40 °C à +125 °C et un boîtier à réseau de grille (LGA). Le module MCPF1412 de Microchip Technology a un facteur de forme compact avec des dimensions de 5,8 mm x 4,9 mm x 1,6 mm, ce qui le rend adapté aux serveurs, routeurs, stations de base, conversions PoL à haute densité de puissance et équipements de télécommunications.
Caractéristiques
- Module PoL avec inductance de sortie incluse
- Capacité de chargement continu de 12 A
- Aucune compensation externe requise
- Exploitation programmable avec I2C et PmBus
- Circuit de verrouillage de la sous-tension (UVLO) programmable à entrée d'activation
- Indicateur de bonne alimentation
- Protection intégrée
Applications
- Serveurs
- Postes de travail
- Cloud computing (informatique en nuage)
- Conversion PoL à haute densité de puissance
- Routeurs
- Commutateurs
- Équipement de télécommunications
- Stations de base
- Solutions d'alimentation pour les centres de données
Caractéristiques techniques
- Dimensions : 5,8 mm x 4,9 mm x 1,6 mm
- Plage de tensions de sortie ajustable de 0,6 V à 1,8 V
- Plage de température de fonctionnement de -40 °C à +125 °C
- Sans plomb et sans halogène
- Conforme à la déclaration REACH de l'UE et à la directive RoHS
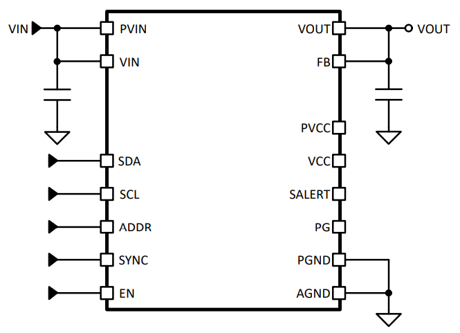
Application standard
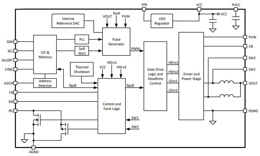
Schéma fonctionnel
Publié le: 2025-04-28
| Mis à jour le: 2025-08-29
