Microchip Technology PMIC MCP16501 optimisé en termes de coût et de taille
Le PMIC MCP16501 optimisé en termes de coût et de taille de Microchip Technology est compatible avec les dernières unités de microprocesseur (MPU) de Microchip et les mémoires DRAM associées. Les microprocesseurs des séries SAMA5, SAM9X60 et SAMA7G54 sont pris en charge par des variantes PMIC dédiées. Ils sont programmés pour les différentes tensions d'alimentation et exigences de séquençage d'alimentation.Le MCP16501 intègre trois régulateurs Buck CC-CC et un LDO auxiliaire. Il fournit une interface complète au MPU. Tous les canaux Buck peuvent supporter des charges jusqu'à 1 A et sont capables de cycle de service à 100 %.Caractéristiques
- Tension d'entrée de 2,7 V à 5,5 V
- Trois canaux Buck de courant de sortie de 1 A avec une capacité de Cycle actif maximale de 100 %
- Fonctionnement PWM des canaux Buck 2 MHz
- Précision de tension de ±1 % pour DDR (Sortie Buck2) et noyau (Sortie Buck3)
- Faible bruit, PWM forcé (FPWM) et faible IQ, faible charge, mode haute efficacité disponible
- Un régulateur linéaire auxiliaire 300 mA à faible chute de tension (LDO)
- Tensions de sortie sélectionnables par broche pour l'alimentation DDR
- Séquençage des canaux intégré, démarrage sécurisé et délai d'assertion de réinitialisation
- Prise en charge des modes hibernation et basse consommation
- Interfaçage sans fuite avec le MPU dans toutes les conditions de fonctionnement grâce à une protection ESD optimisée
- Courant de veille standard de 250 μA en mode basse consommation (Bucks et LDO ON, hors charge)
- Courant d'arrêt maximal de 10 μA
- Nomenclature optimisée en termes de coût et de taille
- Arrêt thermique et protection de limite de courant
- Boîtier QFN 24 broches 4 mm×4 mm
- Température de jonction de -40 °C à +125 °C
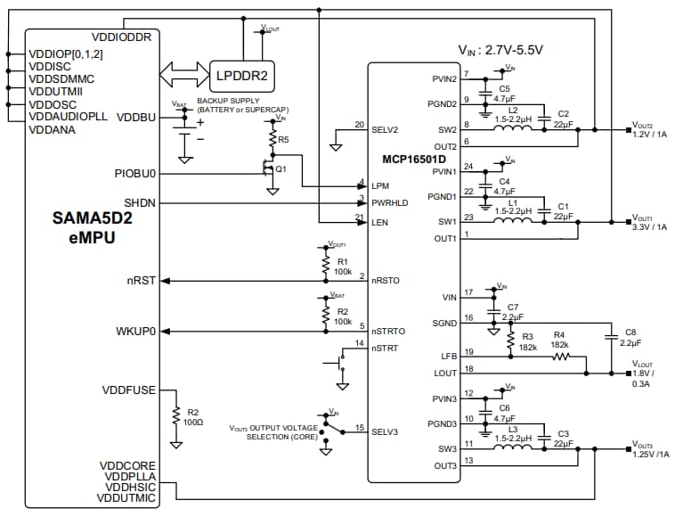
Circuit d'application standard
Publié le: 2021-01-19
| Mis à jour le: 2022-03-11
