Microchip Technology Régulateur à courant constant LED élévateur synchrone 1 MHz MCP1643
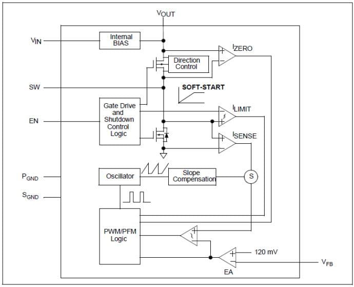
Le régulateur à courant constant LED Boost synchrone 1 MHz MCP1643 de Microchip est optimisé pour piloter une LED à l'aide d'un courant constant qui opère à partir de piles alcalines et NiMH/NiCd à une ou deux cellule(s). Ce dispositif Microchip peut également piloter deux LED rouges/verts/jaunes connectées en série. La technologie basse tension permet au régulateur de démarrer sans haute tension de sortie ni oscillation du courant de charge à partir d'une entrée faible de 0,65 V. Le dispositif est doté d'une limite de courant d'entrée en pointe standard de 1,5 A. Son haut rendement est atteint en intégrant le commutateur Boost du canal N à faible résistance et le commutateur du canal P synchrone. Tous les circuits de compensation et de protection sont intégrés pour minimiser le nombre de composants externes. Le MCP1643 dispose d'une protection contre les surtensions en sortie qui limite la tension de sortie à 5,0 V en standard, en cas de défaillance de la LED ou de déconnexion de la charge de sortie. Le MCP1643 est idéal pour diverses applications, notamment les produits d'éclairage LED portables alimentés par batteries alcalines et NiMH/NiCd à une et deux cellules, les lampes torches et lampes frontales LED, les lampes torches rechargeables, les appliques murales à LED à détecteurs de mouvement et autres.MCP1643 Synchronous Boost LED Constant Current Regulator Evaluation Board demonstrates the MCP1643 in a boost converter application supplied by one AA battery, or from an external voltage source, which drives an LED with three selectable currents. This evaluation board was developed to help engineers reduce the product design cycle time.
Caractéristiques
- 1.6A Typical Peak Input Current Limit
- Up to 550 mA LED Load Current
- Low Start-up Voltage: 0.65V (typical, 25mA LED Current)
- Low Operating Input Voltage: down to 0.5V
- Maximum Input Voltage < VLED < 5.0V
- Maximum Output Voltage:
- 5.0V
- Overvoltage Protection
- Low Reference Voltage:
- VFB = 120mV
- Minimal Power Loss on Sense Resistor
- Pulse-Width Modulation Mode Operation (1MHz)
- Internal Synchronous Rectifier
- Internal Compensation
- Inrush Current Limiting
- Internal Soft-Start (240μs typical)
- Shutdown (EN = GND):
- True Load Disconnect
- Dimming Control by Variable Duty Cycle
- Shutdown Current: 1.2μA (typical)
- Overtemperature protection
- Packages:
- MSOP-8
- 2x3 DFN-8
Applications
- One and Two Cell Alkaline and NiMH/NiCd Portable LED Lighting Products
- LED Flashlight and Head Lamps
- Rechargeable Flashlights
- Wall LED Lamps with Motion Detectors
- LED supply for backlights
- General LED constant current applications
Block Diagram
Publié le: 2014-03-18
| Mis à jour le: 2022-03-11
