Microchip Technology Convertisseurs CC-CC abaisseurs MCP16364
Les convertisseurs CC-CC abaisseurs MCP16364 de Microchip Technology sont des convertisseurs à haute efficacité, hautement intégrés et à fréquence fixe, dans un boîtier VDFN compact 8 broches 3 mm x 3 mm. Ces convertisseurs fournissent un courant continu de 1 A tout en régulant la tension de sortie de 2 V à 24 V. Les convertisseurs MCP16364 peuvent fonctionner en mode modulation d'impulsion en fréquence/modulation de largeur d'impulsion (PFM/MLI). Les convertisseurs MCP16364 commutent en mode PFM pour les conditions de charge légère et pour les rapports de conversion abaisseur importants, ce qui se traduit par une efficacité supérieure sur toutes les plages de charge. Ces convertisseurs sont certifiés AEC-Q100 pour l'automobile.Les convertisseurs MCP16364 sont équipés d'un commutateur buck N-channel intégré de 500 mΩ, d'une fréquence de commutation fixe de 2,2 MHz, d'un contrôle en mode courant de crête, d'un démarrage progressif interne, d'une limite du courant de crête et d'une diode bootstrap interne. Les applications typiques incluent la régulation des blocs de cloison, les compteurs d'énergie, les alimentations électriques distribuées, les décodeurs et les modems câble DSL.
Caractéristiques
- Plage de tension d'entrée de 4 V (après le démarrage) à 48 V
- Plage de tensions de sortie réglables de 2 V à 24 V
- Commutateur intégré N-Channel de 500 mΩ
- Courant de sortie 1 A
- Fréquence de commutation fixe de 2,2 MHz
- Courant d'arrêt standard de 3 μA
- Courant de repos standard de 18 μA (hors commutation)
- Exploitation automatique en mode PFM/MLI
- Bonne sortie d'alimentation
- Verrouillage de sous-tension (UVLO)
- Contrôle du mode de courant de crête
- Compensation interne
- Démarrage progressif interne
- Diode d'amorçage interne
- Limite du courant de crête cycle par cycle
- Protection contre la surchauffe
- boîtier VDFN à 8 broches 3 mm x 3 mm avec flancs mouillables
- Homologation automobile AEC-Q100
Applications
- Systèmes CC-CC et 48 V pour l'automobile
- Alimentation de polarisation pour microcontrôleurs
- Conversion CC-CC à entrée industrielle 24 V
- Décodeurs et modems par câble DSL
- Régulation des blocs d'alimentation de cloison
- Dispositifs alimentés par batterie SLA
- Sources d'alimentation à contrôle numérique CA-CC
- Instruments de mesure de puissance
- Domaine médical et de la santé
- Alimentations électriques distribuées
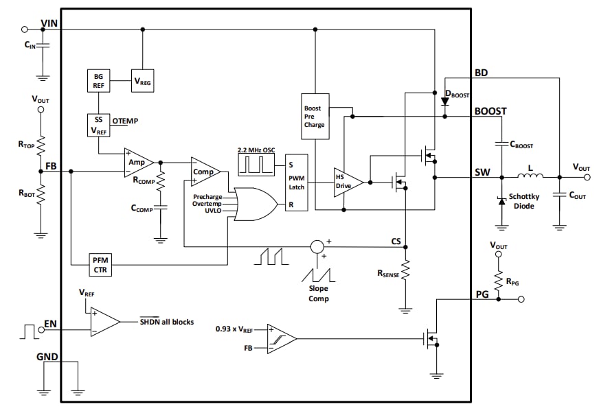
Schéma fonctionnel
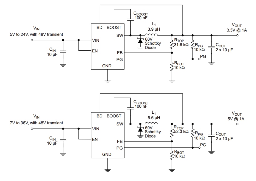
Schéma de circuit d'application standard
Publié le: 2025-06-27
| Mis à jour le: 2025-07-15
