Microchip Technology Régulateurs CMOS automobiles MAQ5300
Les régulateurs CMOS automobiles MAQ5300 de Microchip Technology sont des régulateurs ultra-compacts à ultra-faible chute de tension (ULDO) idéaux pour les applications automobiles exigeantes, notamment l’info-divertissement, les modules de caméra, les capteurs d’image et partout où l’espace sur la carte de circuit imprimé est limité.Les régulateurs CMOS automobiles MAQ5300 de Microchip fournissent une tension de relâchement extrêmement faible, un bruit de sortie très faible et peuvent fonctionner à partir d'une entrée de 2,3 V à 5,5 V tout en fournissant jusqu'à 300 mA. Les caractéristiques supplémentaires comprennent une précision initiale de 2 %, un faible courant à la terre (généralement 85 pA au total), une coupure thermique et une protection de limite du courant. Les régulateurs MAQ5300 ont l'option d'un état de courant en mode arrêt zéro, qui ne consomme aucun courant lorsqu'il est désactivé.
Les régulateurs CMOS automobiles MAQ5300 fonctionnent sur une plage de température de jonction de -40 °C à +125 °C et sont disponibles en tensions de sortie fixes dans un boîtier DFN 6 broches de 2 mm x 2 mm sans plomb (conforme à la directive RoHS).
Caractéristiques
- Petit boîtier QFN 2 mm x 2 mm
- Faible tension de relâchement de 100 mV à 300 mA
- Bruit de sortie 120 pVw3
- Plage de tension d'entrée : 2,3 V à 5,5 V
- Courant de sortie garanti à 300 mA
- Stable avec des condensateurs de sortie céramique
- Faible courant de repos de 85 pA au total
- Délai d'allumage 30 ps
- Haute précision de sortie
- Précision initiale ±2 %
- ±3 % en température
- Coupure thermique et protection de limite de courant
Applications
- Capteurs d'image CMOS
- Modules de caméra de secours
- Récepteurs GPS
- Info-divertissement
Application standard
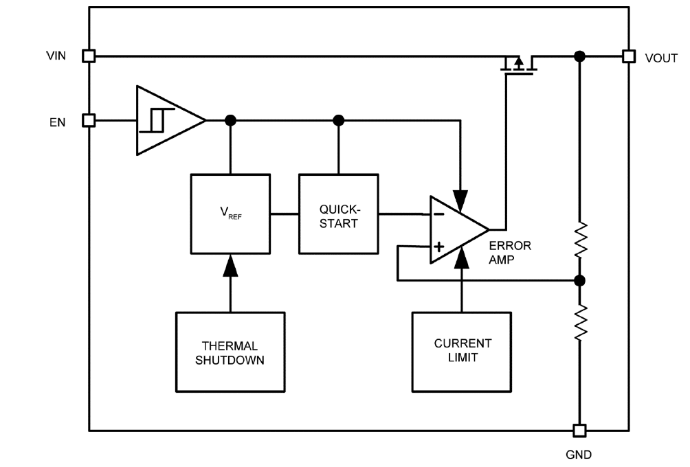
Schéma fonctionnel
