Microchip Technology Carte d'évaluation EV23R43A
La carte d’évaluation EV23R43A de Microchip Technology est assemblée et conçue pour évaluer et faire la démonstration les capacités du MIC2129. Ces MIC2129 sont des contrôleurs CC-CC synchrones abaisseurs avec une architecture de contrôle adaptatif en temps réel. Le MIC2129 est disponible en boîtier TSSOP de 4 mm x 4 mm à 24 broches et de 7,8 mm x 6,4 mm à 24 broches. Cette carte d’évaluation dispose d’une diode d’amorçage interne, d’un LDO d’amorçage interne et d’un mode de fonctionnement à faible charge sélectionnable. La carte d’évaluation EV23R43A fonctionne sur une large plage d’entrée de 4,5 V à 100 V, une fréquence de commutation réglable de 100 kHz à 800 kHz et une plage de température de jonction de -40°C à +125°C. Cette carte d’évaluation est utilisée dans les communications, l’automobile et les applications industrielles.Caractéristiques
- Télédétection de tension de sortie
- Activation de précision
- Diode d'amorçage interne
- LDO d’amorçage interne
- Mode de fonctionnement à faible charge sélectionnable
- Temps de démarrage progressif réglable
- Seuil de limite de courant positif et négatif réglable
- Mode de limitation de courant sélectionnable (hoquet, verrouillé, cycle par cycle)
- Protection contre les surtensions en sortie
- Compensation interne
- Sortie Power Good (PG)
Caractéristiques techniques
- Large plage d’entrée de 4,5 V à 100 V
- Fréquence de commutation réglable de 100 kHz à 800 kHz
- Plage de température de jonction de -40 °C à 125 °C
- Tension de sortie réglable de 0,6 V à DMAX x VIN
- Tension de pilote de grille sélectionnable 5.2V/7.5V/10.5V
Applications
- Télécommunications
- Automobile
- Industrie
Carte d'évaluation
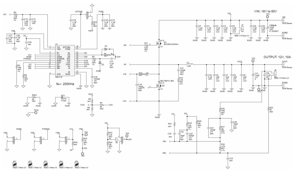
Schéma de principe
Publié le: 2024-03-22
| Mis à jour le: 2024-05-13
