Microchip Technology Motor Control for Brushed DC Motors

Microchip Technology Motor Control for Brushed DC Motors is a full line of MCUs, gate drivers, and ignition controllers for brushed DC Motor control. These full-featured devices feature analog, core independent, and communication peripherals combined with eXtreme Low-Power (XLP) technology. The MCUs can be used for various general-purpose and low-power applications. The devices feature multiple PWMs, communication, temperature sensor, and memory features like Memory Access Partition (MAP).

BRUSHED DC MOTOR OVERVIEW

Brushed DC Motors are named for the "brushes" used for commutation. The rotor, or armature, has windings on it terminated onto a commutator. Brushes make and break contact with commutation segments, thus commutating power to the armature. The stator, or outer cylinder, of a permanent magnet DC motor, will have two or more permanent magnet pole pieces. The opposite polarities of the energized winding and the stator magnet attract, causing the rotor to rotate until it is aligned with the stator. As the rotor reaches alignment, the brushes move across the commutator contacts and energize the next winding.

Brushed DC motors are easy to control because speed and torque are proportional to the applied voltage/current. The rotor is heavy due to windings on the armature, more inertia makes it more difficult to start/stop. Heat is generated in windings on the rotor and is more difficult to remove.

Features

  • Good controllability: on/off, proportional
  • Linear torque/current curve
  • Speed proportionate to the voltage applied
  • Requires maintenance
  • Low overloading capability
  • Low heat dissipation

Applications

  • Toys
  • Cellular phones
  • Wipers
  • Door locks
  • Window lifts
  • Antenna retractor
  • Seat adjust
  • Anti-lock braking system
  • Cordless hand drill
  • Electric lawnmower

Videos

Block Diagram

Block Diagram - Microchip Technology Motor Control for Brushed DC Motors

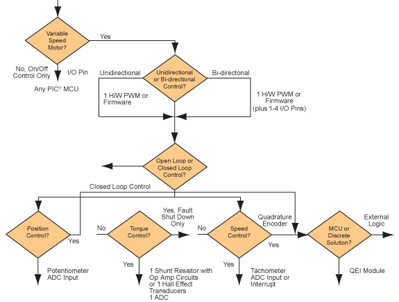
Design Flow Chart

Block Diagram - Microchip Technology Motor Control for Brushed DC Motors
Publié le: 2018-03-01 | Mis à jour le: 2022-09-28