MEAN WELL Alimentations électriques numériques à haute efficacité SHP-10K
Les alimentations électriques numériques à haut rendement SHP-10K de MEAN WELL sont des alimentations CA-CC à entrée triphasée 3 fils 10 kW avec sorties 55 VCC, 115 VCC, 230 VCC et 380 VCC. Les dispositifs SHP-10K fonctionnent sur une large plage d'entrée CA triphasée (triphasé 3 fils, 340 VCA à 530 VCA) où le neutre n'est pas nécessaire. Deux variantes de refroidissement (air forcé ou eau) fonctionnent dans des températures ambiantes allant jusqu'à +70 °C. Les alimentations électriques SHP-10K de MEAN WELL offrent une grande flexibilité de conception en équipant diverses fonctions intégrées telles que la programmation de sortie, le partage de courant actif, le contrôle MARCHE/ARRÊT à distance, l'alimentation auxiliaire et les protocoles de communication. Ces fonctions intégrées améliorent le processus d'automatisation.Caractéristiques
- Triphasé 3 fils sans neutre, large plage d'entrée de 340 VCA à 530 VCA
- Rendement élevé jusqu'à 97 %
- Refroidissement à air forcé/eau sélectionnable
- Protocoles CANBus, PMBus en option, MODBus-RTU et RS-484 intégrés
- Tension de sortie et niveau de courant constant programmable
- Garantie de 5 ans
- Partage de courant actif jusqu'à 4 unités (40 kW)
- Commande marche/arrêt à distance intégrée, alimentation électrique auxiliaire et signal d'alarme
- Protection contre les courts-circuits, les surcharges, les surtensions et les surchauffes, et protections contre les pannes de ventilateur
- Plaque optionnelle de refroidissement (HS-684) pour les modèles refroidis par eau
Applications
- Systèmes d'énergie/d'alimentation pour l'automatisation
- Diodes UV ou laser
- Systèmes d'électrolyse
- Machines de traitement laser
- Installations de rodage
- RF
- Stations de chargement EV
Caractéristiques techniques
- Sortie
- Plage de 55 VCC à 380 VCC, d'usine par défaut
- Courant de 26,3 A à 131 A, par défaut en usine
- Plage de courant de 0 A à 150 A
- Plage de puissance nominale maximale de 7 200 W à 10 000 W
- Ondulation et bruit maximum de 1 mVp-p à 0,3 mVp-p
- Tolérance de tension ±1 %
- ±0,5 % régulation ligne/charge
- Temps de configuration/montée de 3 000 ms, 100 ms à pleine charge
- Temps de tenue standard de 20 ms (pleine charge) ou de 25 ms (75 % de charge) sous 400 VCA
- Plages de température
- Fonctionnement de -30 °C à +70 °C
- Stockage de -40 °C à +85 °C
- Humidité relative, sans condensation
- Fonctionnement de 20 % à 90 %
- Stockage de 10 % à 95 %
- Coefficient de température : ±0,03 %/°C
- Entrée
- Plage de tension de 340 VCA à 530 VCA
- Plage de fréquence : de 47 Hz à 63 Hz
- Facteur de puissance standard ≥0,98
- Plage de rendement standard de 94,5 % à 96,5 %
- Plage de courant CA standard
- De 11,2 à 15,7 A sous 400 VCA
- De 9,5 à 13 A sous 480 VCA
- Courant d'appel standard
- 40 A sous 400 VCA
- 65 A sous 480 VCA
- Courant de fuite de crête ≤ 6,5 mA sous 530 VCA
- Temps moyen minimum avant défaillance (MTBF)
- 281 200 heures selon Telecordia SR-332 (Bellcore)
- 28 000 heures selon MIL-HDBK-217F (+25 °C)
- Dimensions (LxlxH)
- 460 mm x 211 mm x 83,5 mm pour les types de refroidissement à air forcé
- 460 mm x 216 mm x 83,5 mm pour les types de refroidissement à eau
Vidéos
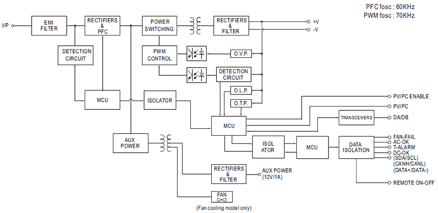
Schéma fonctionnel
Ressources supplémentaires
- Manuel d'installation de la série SHP-10K
- Application d'alimentation électrique haute puissance triphasée 3 fils
- Fiche technique SHP-10K- Chinois simplifié
- Application d'alimentation électrique haute puissance triphasée 3 fils - Chinois simplifié
- Connaissance technologique (anglais)
- Connaissance technologique (chinois traditionnel)
- Connaissance technologique (chinois simplifié)
Publié le: 2022-08-22
| Mis à jour le: 2026-03-05
