Lumissil IS3xSE5117B Programmable Capacitive Touch Sensors
Lumissil IS3xSE5117B Programmable Capacitive Touch Sensors are ultra-low-power, 16-channel capacitive touch controllers. The Lumissil IS32SE5117B controllers allow sleep mode (under 10µA) and use auto-detection for wakeup. The devices provide a shielded output to increase moisture immunity. The built-in hardware monitor and calibration for the environment prevent false triggers. IS3xSE5117B components are available in a QFN-24 package (wettable flank for IS32SE5117B) and operates from 2.7V to 5.5V.A host MCU is required to communicate with the IS3xSE5117B. An on-chip I2C slave controller with 400kHz capability serves as the communication port for the host MCU. An interrupt (INT) can be configured, and it is generated when a touch trigger event occurs. Trigger conditions can be configured by setting the interrupt register. Lumissil IS3xSE5117B devices can also support proximity sensing.
Features
- 16-channel capacitive touch controller with readable key value
- Touch threshold setting for individual key
- Optional multiple-key function
- GPIO toggle/invert function
- Automatic calibration
- Individual key calibration
- Interrupt output with auto-clear and repeating
- Auto sleep mode for extremely low power
- Keys wake up from sleep mode
- Shield output shared with touch key channels
- Buzzer/Melody Generator shared with touch key channels
- 400kHz fast-mode I2C interface
- Operating temperature ranges
- -40°C to +105°C for IS31SE5117B
- -40°C to +125°C for IS32SE5117B
- QFN-24 (WFQFN-24) package (wettable flank for IS32SE5117B)
- TSCA compliant
- AEC-Q100 qualified
- Halogen-free and RoHS-compliant
Applications
- Touch keys for home appliances
- Touch keys for industrial control
Datasheets
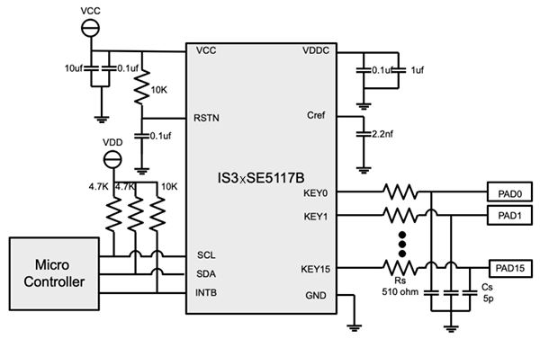
Typical Application Circuit
Functional Block Diagram
Pinout
Publié le: 2025-09-04
| Mis à jour le: 2025-09-12
