Lumissil IS32SE5120 Programmable Capacitive Touch Sensor
Lumissil IS32SE5120 Programmable Capacitive Touch Sensor is an ultra-low power 24-channel capacitive touch and proximity sensor. This programmable touch sensor includes a flexible GPIO setting and is AEC-Q100 qualified. The IS32SE5120 sensor features sleep mode (under 10uA) and uses auto-detection for wakeup. This touch sensor provides a shield output to enhance moisture immunity, and the built-in hardware monitors and calibrates the environment to eliminate false triggers. A host MCU is required for communication with IS32SE5120. An on-chip I2C slave controller with 400kHz capability serves as the communication port for this host MCU.The IS32SE5120 supports proximity sensing and comes in the WQFN-32 package. This touch sensor operates from 2.3V to 5.5V over the temperature range from -40°C to 125°C. Typical applications include consumer gaming, automotive, and touch key applications with high robustness and reliability requirements.
Features
- 24-channel capacitive touch controller with readable key value
- Touch-related threshold settings for individual key
- Optional multiple-key function
- GPIO toggle/invert function
- Automatic calibration
- Interrupt output with auto-clear and repeating
- Individual key calibration
- Auto sleep mode for extremely low power
- Keys wake up from sleep mode
- Shield output shared with touch key channels
- Buzzer/melody generator shared with touch key channels
Specifications
- AEC-Q100 qualification
- 400kHz fast-mode I2C interface
- -40°C to 125°C operating temperature range
- Wettable flank QFN-32 (WQFN-32)
- RoHS and Halogen free compliant package
Applications
- Automotive application
- Touch key applications with high robustness and reliability requirements
- Appliances such as whitegoods
- Consumer gaming applications
Function Block Diagram
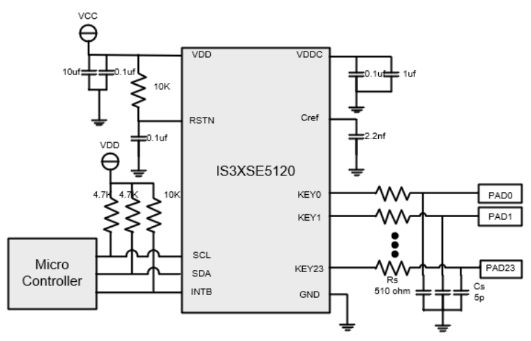
Typical Application Circuit (WQFN-32)
Publié le: 2023-04-26
| Mis à jour le: 2023-05-19
