Littelfuse CI de protection de super condensateur LS0502SCD33S
Le CI de protection de supercondensateur monocellulaire LS0502SCD33S de Littelfuse pour les applications d’alimentation de secours est une solution idéale pour les systèmes dotés de condensateurs de stockage de secours ou de bancs de condensateurs. Le LS0502SCD33S est programmable de manière externe : limite de courant d’entrée, surtension d’entrée, limite de courant de charge et limite de tension de charge. Disponible en boîtier DFN3X3-10, ce dispositif de protection fonctionne sur une plage de tension du système de 2,5 à 5,5 V et un courant de décharge maximal de 2 A. Le CI de protection de supercondensateur à cellule unique LS0502SCD33S de Littelfuse pour les applications d’alimentation de secours est conforme à la directive RoHS et idéal pour les équipements industriels portatifs, les caméras de tableau de bord, l’Internet des objets (IoT), les appareils portables avec batteries amovibles et les applications de compteur intelligent.Caractéristiques
- Plage de tension du système de 2,5 à 5,5 V
- Entrée de 18 V avec protection contre les surtensions
- Plage de tension de condensateur programmable de 1,1 V à 5,3 V
- Courant de charge de supercondensateur programmable
- Protection programmable contre les surintensités d'entrée
- Courant de décharge max. de 2 A
- Seuils de tension et de courant programmables
- Précision de seuil ±2 %
- Courant de repos prêt à 2,5 μA
- Petite taille de solution
- Boîtier DFN3X3-10
- Plage de température de fonctionnement de -40 °C à +85 °C
- Plage de température de jonction de -40 °C à +125 °C
- Sans halogènes
- Sans plomb
- Conforme à la directive RoHS
Applications
- Équipement industriel portable
- Caméras de tableau de bord
- IoT
- Compteurs intelligents
- Dispositifs portables avec batteries amovibles
Vidéos
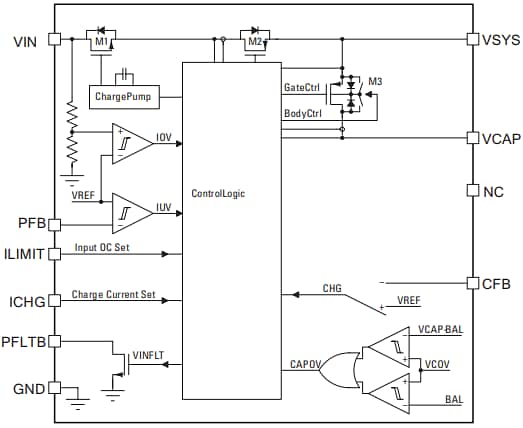
Schéma fonctionnel
Schéma du circuit d’application
Publié le: 2024-02-05
| Mis à jour le: 2024-11-12
