Kinetic Technologies KTS1677A Evaluation Kit
Kinetic Technologies KTS1677A Evaluation Kit is designed to demonstrate and evaluate the KTS1677A 5ARMS VBUS current-sink protection load switch functionality, performance, and PCB layout. This evaluation kit includes a fully assembled and tested PCB with the KTS1677A IC installed with two pairs of high-current XT30-to-Banana power cables (red/black pair). The KTS1677A kit also includes an anti-static bag and a printed copy of the quick start guide. This evaluation kit features a 3V to 23V input operating voltage range and a 0A to 5A output load current range. Other features include -0.3V to 30V absolute input withstand voltage range and 1.5V to 5.5V VIO operating voltage range. This evaluation kit comes in a WLCSP-15 package and is RoHS-compliant. Typical applications include computers, tablets, mobile internet devices, type-C™ power source switches, storage, DSLR, and portable devices.Features
- 3V to 23V input operating voltage range
- 0A to 5A output load current range
- -0.3V to 30V absolute input withstand voltage range
- 1.5V to 5.5V VIO operating voltage range
- -40°C to 85°C operating temperature range
- WLCSP-15 package
- RoHS-compliant
Kit Contents
- KTS1677A EVAL fully assembled PCB
- Two pairs of XT30-to-Banana power cables (red/black pair)
- Anti-static bag
- A printed copy of the quick start guide
- EVAL kit box
Applications
- Computers
- Tablets
- Mobile internet devices
- Type-C™ power source switch
- Storage, DSLR, and portable devices
Typical Test Setup Diagram
PCB Layout
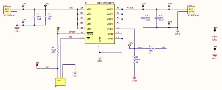
Electrical Schematic Diagram
Additional Resource
Publié le: 2023-08-28
| Mis à jour le: 2023-09-14
