Kinetic Technologies KTA1140 IEEE 802.3bt Power Switch IC
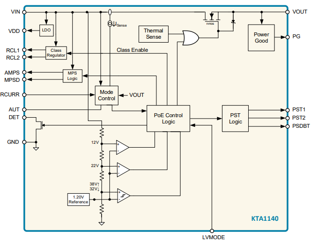
Kinetic Technologies KTA1140 IEEE 802.3bt Power Switch IC features a single-chip, highly integrated CMOS solution for Power over Ethernet (PoE) Powered Devices (PD) with 90W input power. This KTA1140 IC is designed to provide safe, low-impedance discharge paths directly to the earth's ground, resulting in superior reliability and circuit protection. The power switch implements the physical layer-powered device functionality, as required by IEEE® 802.3af-2003, IEEE® 802.3at-2009, and IEEE® 802.3bt-2018 standards. This functionality includes classification, Type 1-2 or 3-4 PSE detection indicators (PST1/2 and PSDBT), PD detection, Under-Voltage Lockout (UVLO), and Hot-Swap FET integration.The KTA1140 power switch IC addresses EM emission concerns in PoE applications and minimizes transmission of system common-mode noise onto the Unshielded Twisted Pair (UTP). Typical applications include Voice over IP (VoIP) phones, wireless LAN access points, security cameras,
WiMAX terminals, point-of-sales terminals, RFID, readers, thin clients, and notebook computers.
Features
- Fully supports IEEE® Std. 802.3bt
- 90W input power level
- Support class 0-8 for Powered Device (PD)
- Robust Type 1, 2, 3, and 4 PSE detector with proprietary digital filtering line noise
- Auto-adjust Maintain Power Signature (MPS) for type 1-4 PSE
- Supports up to 5 event classification
- 2.3A programmable DC limit
- IEC 61000-4-2/3/4/5/6 requirements for EMC compliance
- Exceptional EMI performance
- Low Rds-on 100V Hot-Swap FET (typical 0.1Ω)
- Integrated short-circuit protection
- Over temperature protection
- Seamless support for local power down to 9.5V
- Supports low-power standby modes
- 5mm x 5mm, 20 lead WQFN package
- -40°C to 125°C operating temperature range
Applications
- Pan, Tilt, and Zoom (PTZ), security, and web cameras
- Voice over IP (VoIP) phones
- Lighting and high-power wireless data systems
- Wireless LAN access points and WiMAX terminals
- Point-of-Sale (PoS) terminals and RFID terminals
- Thin clients and notebook computers
- Fiber-To-The-Home (FTTH) terminals
Functional Block Diagram
Application Circuit
Publié le: 2024-01-11
| Mis à jour le: 2025-10-31
