IXYS Commandes de grilles côté bas IX4352NEAU
Les commandes de grilles IXYS IX4352NEAU côté bas sont conçues spécifiquement pour piloter les MOSFET SiC et les IGBTs de haute puissance. Ces pilotes offrent des sorties de source et de dissipateur séparées de 9 A et permettent un paramétrage précis du moment de mise sous tension et de désactivation tout en minimisant les pertes de commutation. Les commandes de grilles IX4352NEAU sont intégrées à un régulateur de charge négative interne qui fournit une polarisation de commande de grille négative sélectionnable par l'utilisateur . Ces pilotes affichent une circuiterie de détection de désaturation qui détecte une condition de surintensité du SiC MOSFET. Les commandes de grilles IX4352NEAU sont AEC-Q100 Grade 1 qualifiés et disponibles dans un boîtier SOIC étroit à 16 broches à dissipation thermique améliorée . Les applications typiques comprennent les chargeurs embarqués, les convertisseurs CC-CC, les stations de recharge pour véhicules électriques, les contrôleurs de moteur et les onduleurs.Caractéristiques
- Sorties de source et de dissipateur séparées de 9 A de pointe
- Qualification AEC-Q100
- Plage de tension d'exploitation VDD - VSS jusqu'à 35 V
- Classification DES 2 selon le modèle de corps humain (HBM) ±2 kV
- Régulateur de pompe de charge interne pour polarisation de grille de commande négative sélectionnable
- Détection de désaturation à l'aide d'un pilote de dissipateur d'arrêt progressif
- Entrée compatible TTL et CMOS
- Verrouillage de sous-tension (UVLO)
- Arrêt thermique
- Sortie défaut pour drain ouvert
- Plage de température de fonctionnement de -40 °C à 125 °C
Applications
- Chargeurs embarqués
- Convertisseurs CC-CC
- Stations de recharge de véhicules électriques
- Contrôleurs de moteurs
- Convertisseurs de puissance
Vidéos
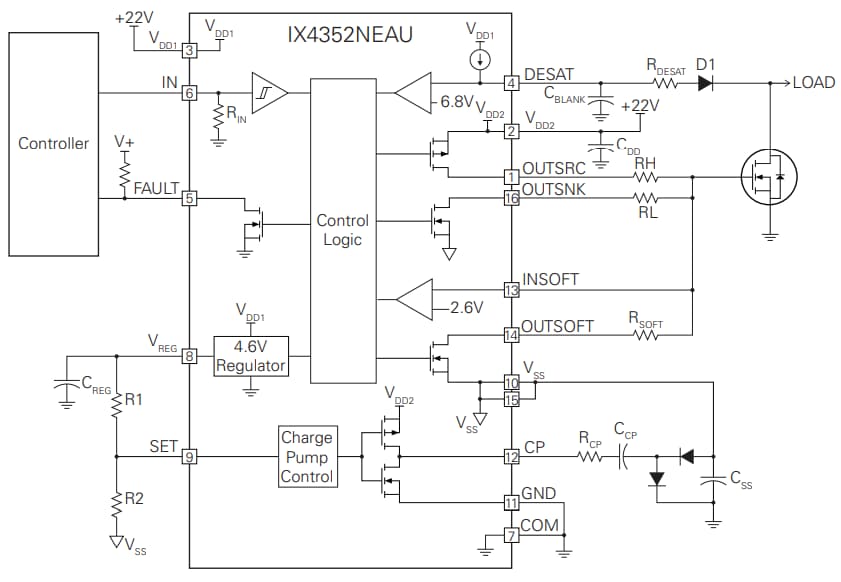
Schéma de circuit d'application standard
Schéma mécanique
Publié le: 2025-08-28
| Mis à jour le: 2025-12-19
