IXYS Pilotes IGBT et MOSFET SiC côté bas 9 A IX4352NE
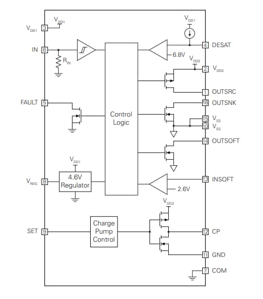
Les pilotes de grille SiC MOSFET et IGBT côté bas 9 A IX4352NE d’IXYS sont conçus pour piloter des MOSFET SiC et des IGBT haute puissance et disposent de sorties de source et de dissipation séparées de 9 A, permettant un minutage personnalisé de l’allumage et de l’arrêt tout en minimisant les pertes de commutation. Un régulateur de charge négative interne fournit une polarisation de pilote de grille négative sélectionnable par l’utilisateur pour une immunité dV/dt améliorée et un arrêt plus rapide. Le circuit de détection de désaturation détecte une condition de surintensité MOSFET SiC et initie un arrêt progressif, empêchant un événement dV/dt produisant potentiellement des dégâts. L’entrée logique non inverseuse IN est compatible TTL et CMOS et les redresseurs de niveau internes fournissent la polarisation nécessaire pour s’adapter aux tensions de polarisation de pilote de grille négatives. Les protections comprennent également la détection de verrouillage de sous-tension (UVLO) et l’arrêt thermique. Une sortie de défaillance à drain ouvert signale une condition de défaillance au microcontrôleur. Les modules IX4352NE IXYS sont logés dans un boîtier SOIC étroit à 16 broches endurci thermiquement.Caractéristiques
- Sorties de source et de dissipation séparées de 9 A crête
- Plage de tension de fonctionnement VDD-VSS jusqu’à 35 V
- Régulateur de pompe de charge interne pour polarisation de pilote de grille négative sélectionnable
- Entrée compatible CMOS et TTL
- Détection de désaturation avec pilote de dissipateur d’arrêt progressif
- UVLO
- Arrêt thermique
- Sortie de défaut de drain ouvert
Applications
- Chargeurs embarqués
- Convertisseurs CC-CC
- Stations de chargement de véhicules électriques
- Contrôleurs de moteurs
- Convertisseurs de puissance
Schéma fonctionnel
Vidéos
Publié le: 2024-03-07
| Mis à jour le: 2024-09-20
