Infineon Technologies Contrôleur permutable à chaud XDP710
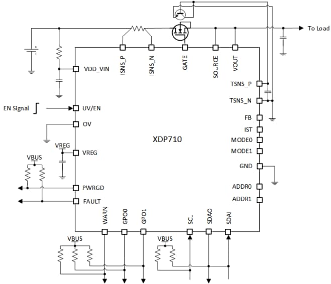
Le contrôleur permutable à chaud XDP710 Infineon Technologies offre une plage de tension d’entrée de 5,5 V à 80 V avec des valeurs transitoires pouvant atteindre 100 V pendant 500 ms. Le contrôleur XDP710 se compose de trois blocs fonctionnels : le premier est le bloc de contrôle de la zone de fonctionnement numérique sécurisée (SOA) et la télémétrie de haute précision, le second est le bloc de gestion et de ressources système et le troisième est le pilote de grille intégré et le bloc de pompe de charge pour les MOSFET de puissance à canal N. Cette combinaison fournit une surveillance et une communication continues de la santé du système et de l'allumage contrôlé au microcontrôleur (MCU) principal via une interface PMBus.La communication à haute vitesse obtenue via le PMBus permet aux concepteurs de systèmes de désactiver les sous-systèmes en aval, partiellement ou totalement. Elle intègre une large gamme de protections du système pour un fonctionnement sûr et dispose de diverses réponses de protection en fonction de la gravité de l'incident, notamment le verrouillage, la réinitialisation, l'arrêt du système et la relance. Le contrôleur permutable à chaud XDP710 d'Infineon Technologies est adapté aux systèmes de distribution d'alimentation, aux routeurs et commutateurs réseau, aux systèmes industriels de 24 V à 48 V et aux applications de fusible électronique intelligents.
Caractéristiques
- Protection et gestion complètes du système
- Protection SOA active FET programmable et pré-définie
- Compatible avec OptiMOSTM d'Infineon, FET linéaire et option de sélection de FET externes à l'aide d'une barrette de résistances
- Mesure du système en temps réel avec précision
- Contrôle SOA à boucle fermée avancé et mode de fonctionnement entièrement numérique
- Flexibilité et programmabilité à la volée
- Pilote de grille intégré et pompe de charge pour MOSFET à canal N externe
- Surveillance et signalement de l'énergie
- Cœur analogique fiable avec télémétrie de puissance PMBus
- Protections OV et UV d'entrée et de sortie programmables
- La configuration numérique réduit les composants externes
- Mode numérique assisté par technologie analogique pour la prise en charge des systèmes hérités
- Prise en charge d'un capteur de température externe et protection OT
- Plusieurs profils de configuration SOA en NVM réduisant le temps de conception
- La protection contre les transitoires d'entrée et SOA MOSFET permet l'utilisation de FET plus petits
Applications
- Cartes accélérateurs IA, ML ou GPU
- Routeurs et commutateurs réseau
- Fusibles électroniques intelligents
- Systèmes de distribution d'alimentation
- Serveur et centre de données
- Systèmes industriels de 24 V à 48 V
Caractéristiques techniques
- Plage de tension d'entrée de 5,5 V à 80 V
- Tension nominale transitoire jusqu'à 100 V pendant 500 ms
- Interface PMBus
- Boîtier VQFN à 29 fils (6 mm x 6 mm)
Schéma fonctionnel
Schéma d'application standard
Publié le: 2022-11-17
| Mis à jour le: 2024-01-22
