Infineon Technologies Émetteur-récepteur FD CAN haut débit TLT9252VLC
L'émetteur-récepteur FD CAN haut débit TLT9252VLC d'Infineon Technologies est conçu pour les réseaux CAN HS jusqu'à 5 Mbit/s dans les applications automobiles et industrielles. En tant qu'interface entre la couche physique du bus et le contrôleur de protocole CAN, le TLT9252VLC pilote les signaux vers le bus et protège le microcontrôleur contre les interférences générées au sein du réseau. Basé sur la haute symétrie des signaux CANH et CANL, le TLT9252VLC fournit une très faible émission électromagnétique permettant le fonctionnement sans bobine d'arrêt en mode commun. Les modes d'alimentation non faible (mode de fonctionnement normal et mode de réception uniquement) et basse consommation (mode veille et mode veille) sont optimisés pour une consommation de courant réduite en fonction de la fonctionnalité requise. Même en mode veille avec un courant de repos inférieur à 25 µA sur l'ensemble de la plage de température, le TLT9252VLC peut détecter un modèle réveil (WUP) sur le bus CAN HS. L'entrée de référence de tension VIO prend en charge les microcontrôleurs fournis 3,3 V et 5 V. Le TLT9252VLC d'Infineon Technologies est intégré dans un boîtier PG-TSON-14 conforme RoHS et satisfait les exigences de l'ISO11898-2 (2016).Caractéristiques
- Entièrement conforme aux normes ISO11898-2 (2016) et SAE J2284-4/-5
- Qualité automobile Infineon
- Homologué AEC-Q100 classe 0 (TA : -40 °C à +150 °C) pour les profils de mission à haute température
- Symétrie de délai de boucle garantie pour prendre en charge les débits de données FD CAN jusqu'à 5 Mbit/s
- Fonction de schéma de réveil de bus (WUP) avec durée de filtre optimisée (0,5 µs - 1,8 µs) pour une utilisation OEM dans le monde entier
- Excellente résistance ESD +/-10 kV (HBM) et +/-9 kV (CEI 61000-4-2)
- Consommation de courant très faible en mode veille de 25 µA max.
- Solution d'alimentation double via VBAT et VCC pour un comportement résistant pendant le démarrage de la batterie
- Plage d'alimentation étendue sur alimentation VCC et VIO
- Caractéristiques de sécurité telles que la temporisation TxD, le serrage récessif RxD et l'arrêt en surchauffe
- Très faible émission électromagnétique (EME) pour une utilisation sans starter
- Une large plage de mode commun pour l'immunité électromagnétique (EMI)
- Protection contre les courts-circuits CAN à la terre, à la batterie et à VCC
- Détection de sous-tension sur VBAT, VCC et VIO
- Polarisation de bus autonome conformément à ISO11898-2 (2016)
- Réveil de bus (WUP) et réveil local (LWU)
- Sortie INH pour contrôler les circuits externes
- Diagnostic de défaillance locale robuste amélioré via la broche de sortie NERR
- Produit écologique (conforme à la norme RoHS)
Applications
- Applications de transmission et de groupe motopropulseur automobile
- Applications d'info-divertissement
- Modules en cluster
- Applications de radars
- CVC
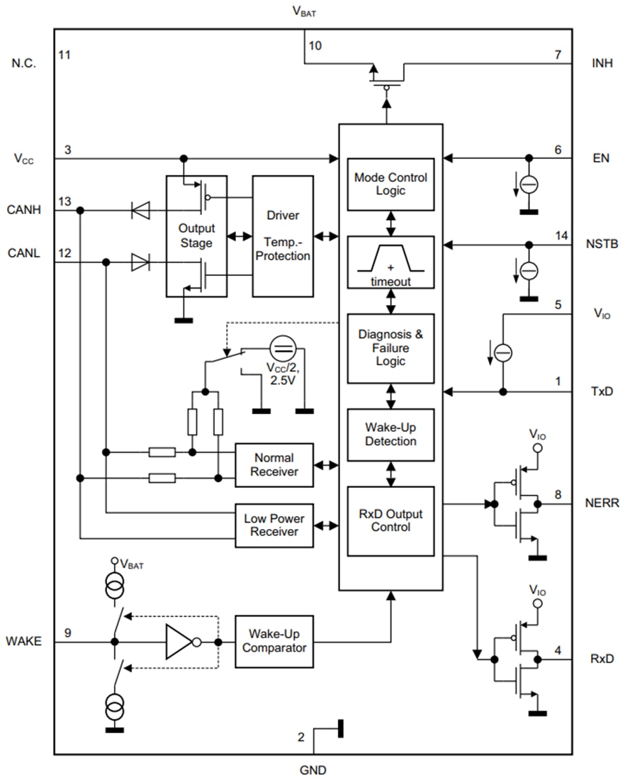
Schéma fonctionnel
Publié le: 2022-07-11
| Mis à jour le: 2022-07-21
