Infineon Technologies TLS810D1LDV33 Demo Board
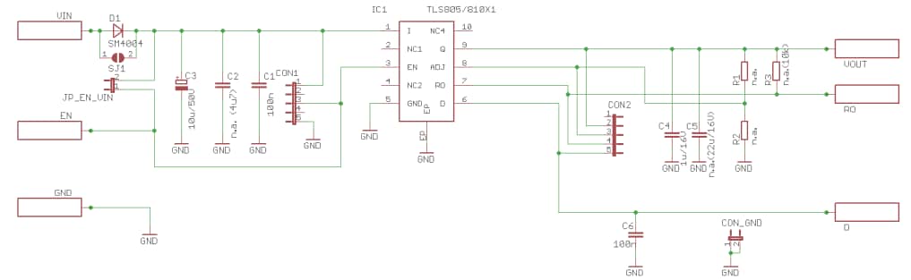
Infineon Technologies TLS810D1LDV33 Demo Board is designed to evaluate TLS810D1LD, a low dropout linear voltage regulator with a wide input voltage range of 2.75V to 42V. This Infineon device with 9μA ultra-low quiescent current is suitable for automotive or any other supply systems connected permanently to the battery. The TLS810D1LD regulator is the fixed 3.3V output version with an accuracy of 2%. The TLS810D1LDV33 demo board features a low dropout voltage of 250mV when the output current is 100mA. This demo board is suitable for supplying automotive systems operating during cranking conditions. The TLS810D1LDV33 board is ideally used in infotainment, alarms, dashboards, RKEs, immobilizers, gateways, and general automotive ECUs.Features
- Evaluates TLS810D1LD
- 9μA ultra-low quiescent current
- 2.75V to 42V wide input voltage range
- Up to 100mA output current capacity
- <1μA off mode current
- 250mV (typical) @ 100mA low drop out voltage
- Output current limit protection
- Overtemperature shutdown
- Wide temperature range
- On/Off Enable
- Available in PG-TSON-10 or PG-DSO-8 EP package
- Green product (RoHS compliant)
- AEC qualified
Applications
- Automotive general ECUs
- Infotainment, alarm, and dashboard
- Applications with a direct battery connection
- RKEs, immobilizers, and gateways
Block Diagram
Schematic
Additional Resource
Publié le: 2019-12-16
| Mis à jour le: 2024-01-19
