Infineon Technologies Contrôleur de commutation CC-CC à pont en H TLD5542-1
Le contrôleur de commutation CC-CC à pont en H TLD5542-1 d'Infineon Technologies est un contrôleur Buck-Boost à haute puissance à inducteur unique avec une interface SPI pour les diagnostics et le contrôle. Ce contrôleur de commutation intègre une régulation de courant constant et de tension constante, une fonction de mode dégradé et des caractéristiques de protection avancées pour le dispositif et la charge. Le contrôleur TLD5542-1 pilotent plusieurs charges avec un seul CI et de décharge de sortie rapide. Il offre des caractéristiques de variation améliorées comme l'atténuation analogique et la variation MLI. Ce contrôleur de commutation fonctionne sur une plage de tension d'alimentation d'entrée du composant de 4,5 V à 40,0 V et une plage de tension d'alimentation d'entrée d'étage de puissance de 4,5 V à 55 V.Le contrôleur TLD5542-1 offre une gamme de fréquences de commutation de 200 kHz à 700 kHz, une fréquence d'horloge SPI de 5 MHz et une plage de température de jonction de -40 °C à +150 °C. La précision du courant de LED de ce contrôleur de commutation est de ±3 %, et le rendement maximal est de 96 % dans toutes les conditions. Les applications standard comprennent un faisceau laser élevé pour les applications ADB, les modules pilotes LED multicanaux compacts, un régulateur de tension à courant élevé et un chargeur de cabine sans fil.
Caractéristiques
- Contrôleur buck-boost haute puissance à inducteur unique
- SPI pour le diagnostic et le contrôle
- Régulation de courant constant (LED) et de tension constante
- Pilote multiples charges avec un seul CI, avec décharge de sortie rapide
- Fonction de mode dégradé (mode de sécurité) :
- Activation de la fonction de mode dégradé via la broche LHI
- Dispositif optimisé CEM, avec spectre à propagation automatique
- Détection de courant d'entrée et LED, avec sorties moniteur dédiées
- Fonctionnalités de protection avancées pour l'appareil et la charge
- TLD55421QV:
- Boîtier PG-VQFN-48
- TLD55421QU:
- Boîtier PG-TQFP-48
- Caractéristiques de variation avancées telles que l'atténuation analogique et la variation PWM
- Certifié pour l'automobile (AEC)
- Fonctionnalités de protection :
- Protection contre la surcharge des MOSFET externes
- Protection contre les surtensions de sortie et les courts-circuits
- Protection d'entrée en sous-tension
- Arrêt thermique d'un dispositif avec démarrage automatique
- Protection contre les décharges électrostatiques (ESD)
Caractéristiques techniques
- Plage de tension d'alimentation d'entrée du composant : de 4,5 V à 40 V
- Plage de tension d'alimentation d'entrée de l'étage d'alimentation : 4,5 V à 55 V
- Plage de fréquence de commutation : 200 kHz à 700 kHz
- Fréquence d'horloge SPI 5 MHz
- Plage de températures de jonction de -40 °C à +150 °C
Applications
- Pilote LED haute puissance dans les applications automobiles
- Phares laser pour les applications d'éclairage de conduite adaptatif (phares adaptatifs)
- Modules pilotes LED compacts multicanaux (CC-CC unique pour les charges combinées)
- Régulateur de tension à courant fort
- Chargeur de cabine sans fil
Schéma fonctionnel
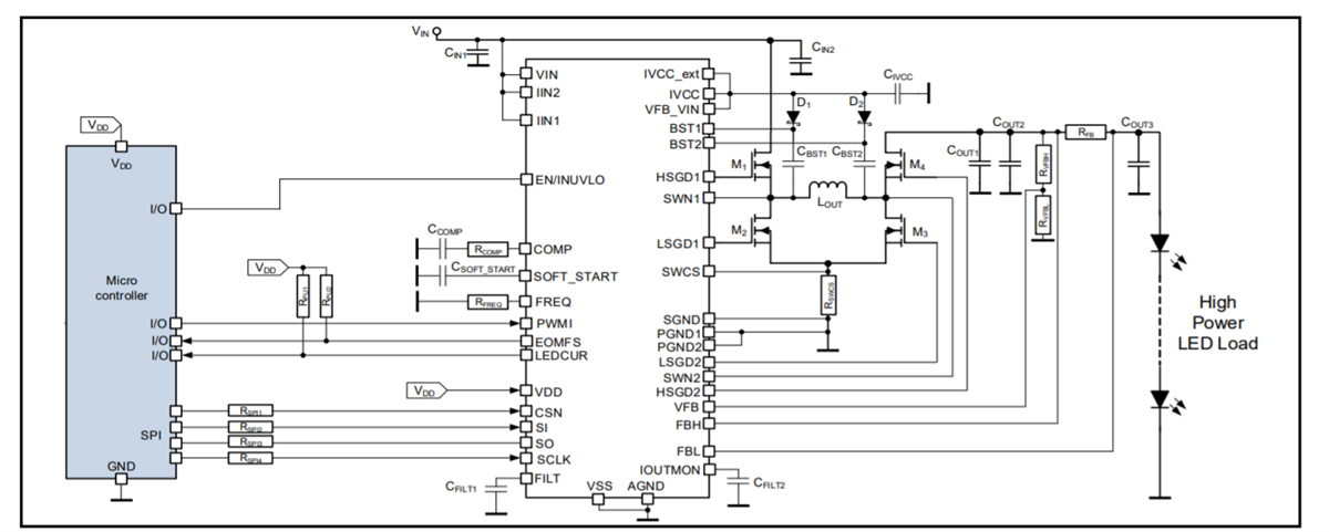
Schéma du circuit d'application
Publié le: 2020-10-13
| Mis à jour le: 2024-12-02
