Infineon Technologies Régulateurs Buck synchrones de 6 A TDA3880x
Les régulateurs Buck synchrones de 6 A TDA3880x d'Infineon Technologies sont des régulateurs Buck CC-CC entièrement intégrés et à haut rendement. Ces composants utilisent un système de contrôle COT (temps actif constant) rapide, qui simplifie les efforts de conception et atteint une réponse de contrôle rapide pendant les transitoires tout en maintenant une excellente régulation de ligne/charge. Les régulateurs TDA3880x peuvent fonctionner sur une large plage de tension d’entrée de 2,7 V à 16 V à l’aide d’une alimentation de polarisation externe.Les régulateurs polyvalents TDA3880x offrent des fréquences de commutation sélectionnables à partir de 600 kHz, 1,1 MHz et 2 MHz, une limite de courant programmable et des temps de démarrage progressif avec un minimum de 1 ms (TDA38806) ou 1,5 ms (TDA38807), un mode de conduction continue forcée (FCCM) et un mode d’émulation de diode (DEM). Le TDA3880x d'Infineon prend en charge le suivi de la tension avec une entrée de référence externe. Les composants disposent également d’importantes fonctions de protection, telles que le démarrage pré-polarisé, la limite de courant compensée thermiquement, la protection contre les surtensions/sous-tensions et l’arrêt thermique pour fournir la sécurité nécessaire au niveau du système en cas de défaillance. Les TDA3880x sont disponibles en boîtier QFN-14 (2 mm x 3 mm) standard et fonctionnent sur une large plage de températures de -40 °C à +125 °C.
Caractéristiques
- Large plage de tension d'entrée
- De 4 V à 16 V avec polarisation interne
- De 2,7 V à 16 V avec VCC externe (3,3 V)
- Tension de référence de précision
- De 0,6 V ±0,5 % pour TDA38806
- De 0,9 V ±0,5 % pour TDA38807
- Stable avec des condensateurs de sortie céramique
- Aucune compensation externe
- Mode de conduction continue forcée et émulation de diode en option pour un rendement amélioré à faible charge
- Options de fréquence de commutation sélectionnable de 600 kHz,1 100 kHz et 2 MHz,
- Heure de démarrage progressif programmable et démarrage de pré-polarisation amélioré
- 1 ms minimum pour TDA38806
- 1,5 ms minimum pour TDA38807
- Suivi de la tension avec entrée de référence externe
- Limite de protection contre les surintensités programmable avec compensation thermique interne
- Entrée d'activation avec capacité de surveillance de la tension
- Bonne sortie d'alimentation
- Protections
- Non-verrouillage OCP, UVP, arrêt thermique et verrouillage OVP pour TDA38806
- Verrouillage OCP, UVP, arrêt thermique et OVP pour TDA38807
- Plage de température de fonctionnement de -40 °C à +125 °C
- Boîtier QFN-14 de petite taille de 2 mm x 3 mm
- Sans plomb, sans halogène et conforme à la directive RoHS
- Certifié pour les applications industrielles conformément aux tests pertinents de la norme JEDEC47/20/22
Applications
- Serveurs
- Applications de stockage
- Télécom et datacom
- Architectures d'alimentation à point de charge distribué (POL)
- Distribution d’alimentation de 48 V
- PC industriels
Circuit d'application
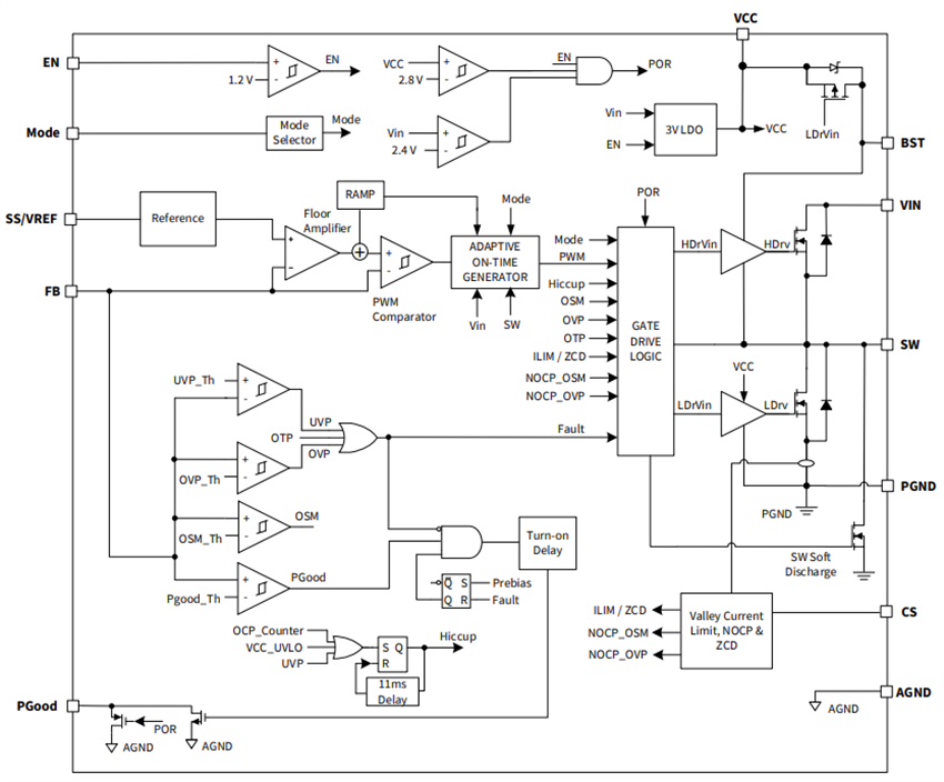
Schéma fonctionnel TDA38806
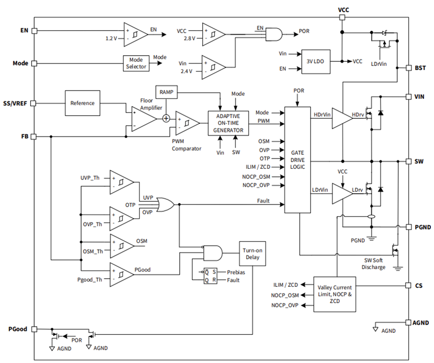
Schéma fonctionnel TDA38807
